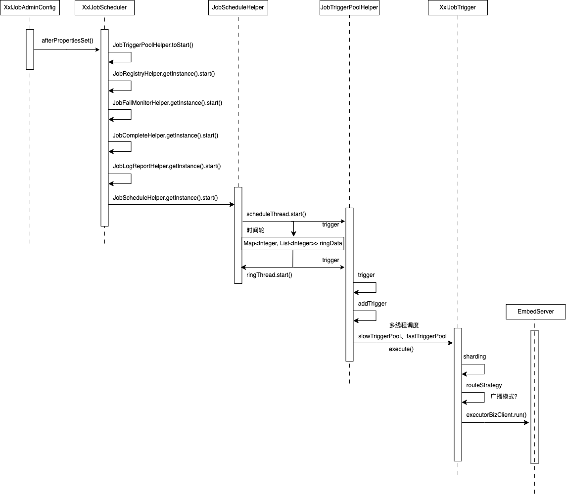
1. 调度器

xxl-job.drawio

1.1 借助InitializingBean接口启动

1
2
3
4
5
6
7
8
9
10
11
12
13
14
15
16
17
18
19
20
21
22
23
24
25
26
27
28
29
@Component
public class XxlJobAdminConfig implements InitializingBean, DisposableBean {

private static XxlJobAdminConfig adminConfig = null;
public static XxlJobAdminConfig getAdminConfig() {
return adminConfig;
}


// ---------------------- XxlJobScheduler ----------------------

private XxlJobScheduler xxlJobScheduler;

@Override
public void afterPropertiesSet() throws Exception {
adminConfig = this;

xxlJobScheduler = new XxlJobScheduler();
xxlJobScheduler.init();
}

@Override
public void destroy() throws Exception {
xxlJobScheduler.destroy();
}

// 省略

}

1.2 XxlJobScheduler初始化

1
2
3
4
5
6
7
8
9
10
11
12
13
14
15
16
17
18
19
20
21
22
23
24
25
26
27
28
29
30
31
32
33
34
35
36
37
38
39
40
41
42
43
44
45
46
47
48
49
50
51
52
53
54
55
56
57
58
59
60
61
62
63
64
65
66
67
68
69
70
71
72
73
74
75
76
77
78
79
80
81
82
83
public class XxlJobScheduler  {
private static final Logger logger = LoggerFactory.getLogger(XxlJobScheduler.class);


public void init() throws Exception {
// init i18n
initI18n();

// admin trigger pool start
JobTriggerPoolHelper.toStart();

// admin registry monitor run
JobRegistryHelper.getInstance().start();

// admin fail-monitor run
JobFailMonitorHelper.getInstance().start();

// admin lose-monitor run ( depend on JobTriggerPoolHelper )
JobCompleteHelper.getInstance().start();

// admin log report start
JobLogReportHelper.getInstance().start();

// start-schedule ( depend on JobTriggerPoolHelper )
JobScheduleHelper.getInstance().start();

logger.info(">>>>>>>>> init xxl-job admin success.");
}


public void destroy() throws Exception {

// stop-schedule
JobScheduleHelper.getInstance().toStop();

// admin log report stop
JobLogReportHelper.getInstance().toStop();

// admin lose-monitor stop
JobCompleteHelper.getInstance().toStop();

// admin fail-monitor stop
JobFailMonitorHelper.getInstance().toStop();

// admin registry stop
JobRegistryHelper.getInstance().toStop();

// admin trigger pool stop
JobTriggerPoolHelper.toStop();

}

// ---------------------- I18n ----------------------

private void initI18n(){
for (ExecutorBlockStrategyEnum item:ExecutorBlockStrategyEnum.values()) {
item.setTitle(I18nUtil.getString("jobconf_block_".concat(item.name())));
}
}

// ---------------------- executor-client ----------------------
private static ConcurrentMap<String, ExecutorBiz> executorBizRepository = new ConcurrentHashMap<String, ExecutorBiz>();
public static ExecutorBiz getExecutorBiz(String address) throws Exception {
// valid
if (address==null || address.trim().length()==0) {
return null;
}

// load-cache
address = address.trim();
ExecutorBiz executorBiz = executorBizRepository.get(address);
if (executorBiz != null) {
return executorBiz;
}

// set-cache
executorBiz = new ExecutorBizClient(address, XxlJobAdminConfig.getAdminConfig().getAccessToken());

executorBizRepository.put(address, executorBiz);
return executorBiz;
}

}

1.3 JobScheduleHelper的start方法

1
2
3
4
5
6
7
8
9
10
11
12
13
14
15
16
17
18
19
20
21
22
23
24
25
26
27
28
29
30
31
32
33
34
35
36
37
38
39
40
41
42
43
44
45
46
47
48
49
50
51
52
53
54
55
56
57
58
59
60
61
62
63
64
65
66
67
68
69
70
71
72
73
74
75
76
77
78
79
80
81
82
83
84
85
86
87
88
89
90
91
92
93
94
95
96
97
98
99
100
101
102
103
104
105
106
107
108
109
110
111
112
113
114
115
116
117
118
119
120
121
122
123
124
125
126
127
128
129
130
131
132
133
134
135
136
137
138
139
140
141
142
143
144
145
146
147
148
149
150
151
152
153
154
155
156
157
158
159
160
161
162
163
164
165
166
167
168
169
170
171
172
173
174
175
176
177
178
179
180
181
182
183
184
185
186
187
188
189
190
191
192
193
194
195
196
197
198
199
200
201
202
203
204
205
206
207
208
209
210
211
212
213
214
215
216
217
218
219
220
221
222
223
224
225
226
227
228
229
230
231
232
233
234
235
236
237
238
239
240
241
242
243
244
245
246
247
248
249
250
251
252
253
254
255
256
257
258
259
260
261
262
263
264
265
266
267
268
269
270
271
272
273
274
275
276
277
278
279
280
281
282
283
284
285
286
287
288
289
290
291
292
293
294
295
296
297
298
299
300
301
302
303
304
305
306
307
308
309
310
311
312
313
314
315
316
317
318
319
320
321
322
323
324
325
326
327
328
329
330
331
332
333
334
335
336
337
338
339
340
341
342
343
344
345
346
347
348
public class JobScheduleHelper {
private static Logger logger = LoggerFactory.getLogger(JobScheduleHelper.class);

private static JobScheduleHelper instance = new JobScheduleHelper();
public static JobScheduleHelper getInstance(){
return instance;
}

public static final long PRE_READ_MS = 5000; // pre read

private Thread scheduleThread;
private Thread ringThread;
private volatile boolean scheduleThreadToStop = false;
private volatile boolean ringThreadToStop = false;
private volatile static Map<Integer, List<Integer>> ringData = new ConcurrentHashMap<>();

public void start(){

// schedule thread
scheduleThread = new Thread(new Runnable() {
@Override
public void run() {

try {
TimeUnit.MILLISECONDS.sleep(5000 - System.currentTimeMillis()%1000 );
} catch (InterruptedException e) {
if (!scheduleThreadToStop) {
logger.error(e.getMessage(), e);
}
}
logger.info(">>>>>>>>> init xxl-job admin scheduler success.");

// pre-read count: treadpool-size * trigger-qps (each trigger cost 50ms, qps = 1000/50 = 20)
int preReadCount = (XxlJobAdminConfig.getAdminConfig().getTriggerPoolFastMax() + XxlJobAdminConfig.getAdminConfig().getTriggerPoolSlowMax()) * 20;

while (!scheduleThreadToStop) {

// Scan Job
long start = System.currentTimeMillis();

Connection conn = null;
Boolean connAutoCommit = null;
PreparedStatement preparedStatement = null;

boolean preReadSuc = true;
try {

conn = XxlJobAdminConfig.getAdminConfig().getDataSource().getConnection();
connAutoCommit = conn.getAutoCommit();
conn.setAutoCommit(false);

preparedStatement = conn.prepareStatement( "select * from xxl_job_lock where lock_name = 'schedule_lock' for update" );
preparedStatement.execute();

// tx start

// 1、pre read
long nowTime = System.currentTimeMillis();
List<XxlJobInfo> scheduleList = XxlJobAdminConfig.getAdminConfig().getXxlJobInfoDao().scheduleJobQuery(nowTime + PRE_READ_MS, preReadCount);
if (scheduleList!=null && scheduleList.size()>0) {
// 2、push time-ring
for (XxlJobInfo jobInfo: scheduleList) {

// time-ring jump
if (nowTime > jobInfo.getTriggerNextTime() + PRE_READ_MS) {
// 2.1、trigger-expire > 5s:pass && make next-trigger-time
logger.warn(">>>>>>>>>>> xxl-job, schedule misfire, jobId = " + jobInfo.getId());

// 1、misfire match
MisfireStrategyEnum misfireStrategyEnum = MisfireStrategyEnum.match(jobInfo.getMisfireStrategy(), MisfireStrategyEnum.DO_NOTHING);
if (MisfireStrategyEnum.FIRE_ONCE_NOW == misfireStrategyEnum) {
// FIRE_ONCE_NOW 》 trigger
JobTriggerPoolHelper.trigger(jobInfo.getId(), TriggerTypeEnum.MISFIRE, -1, null, null, null);
logger.debug(">>>>>>>>>>> xxl-job, schedule push trigger : jobId = " + jobInfo.getId() );
}

// 2、fresh next
refreshNextValidTime(jobInfo, new Date());

} else if (nowTime > jobInfo.getTriggerNextTime()) {
// 2.2、trigger-expire < 5s:direct-trigger && make next-trigger-time

// 1、trigger
JobTriggerPoolHelper.trigger(jobInfo.getId(), TriggerTypeEnum.CRON, -1, null, null, null);
logger.debug(">>>>>>>>>>> xxl-job, schedule push trigger : jobId = " + jobInfo.getId() );

// 2、fresh next
refreshNextValidTime(jobInfo, new Date());

// next-trigger-time in 5s, pre-read again
if (jobInfo.getTriggerStatus()==1 && nowTime + PRE_READ_MS > jobInfo.getTriggerNextTime()) {

// 1、make ring second
int ringSecond = (int)((jobInfo.getTriggerNextTime()/1000)%60);

// 2、push time ring
pushTimeRing(ringSecond, jobInfo.getId());

// 3、fresh next
refreshNextValidTime(jobInfo, new Date(jobInfo.getTriggerNextTime()));

}

} else {
// 2.3、trigger-pre-read:time-ring trigger && make next-trigger-time

// 1、make ring second
int ringSecond = (int)((jobInfo.getTriggerNextTime()/1000)%60);

// 2、push time ring
pushTimeRing(ringSecond, jobInfo.getId());

// 3、fresh next
refreshNextValidTime(jobInfo, new Date(jobInfo.getTriggerNextTime()));

}

}

// 3、update trigger info
for (XxlJobInfo jobInfo: scheduleList) {
XxlJobAdminConfig.getAdminConfig().getXxlJobInfoDao().scheduleUpdate(jobInfo);
}

} else {
preReadSuc = false;
}

// tx stop


} catch (Exception e) {
if (!scheduleThreadToStop) {
logger.error(">>>>>>>>>>> xxl-job, JobScheduleHelper#scheduleThread error:{}", e);
}
} finally {

// commit
if (conn != null) {
try {
conn.commit();
} catch (SQLException e) {
if (!scheduleThreadToStop) {
logger.error(e.getMessage(), e);
}
}
try {
conn.setAutoCommit(connAutoCommit);
} catch (SQLException e) {
if (!scheduleThreadToStop) {
logger.error(e.getMessage(), e);
}
}
try {
conn.close();
} catch (SQLException e) {
if (!scheduleThreadToStop) {
logger.error(e.getMessage(), e);
}
}
}

// close PreparedStatement
if (null != preparedStatement) {
try {
preparedStatement.close();
} catch (SQLException e) {
if (!scheduleThreadToStop) {
logger.error(e.getMessage(), e);
}
}
}
}
long cost = System.currentTimeMillis()-start;


// Wait seconds, align second
if (cost < 1000) { // scan-overtime, not wait
try {
// pre-read period: success > scan each second; fail > skip this period;
TimeUnit.MILLISECONDS.sleep((preReadSuc?1000:PRE_READ_MS) - System.currentTimeMillis()%1000);
} catch (InterruptedException e) {
if (!scheduleThreadToStop) {
logger.error(e.getMessage(), e);
}
}
}

}

logger.info(">>>>>>>>>>> xxl-job, JobScheduleHelper#scheduleThread stop");
}
});
scheduleThread.setDaemon(true);
scheduleThread.setName("xxl-job, admin JobScheduleHelper#scheduleThread");
scheduleThread.start();


// ring thread
ringThread = new Thread(new Runnable() {
@Override
public void run() {

while (!ringThreadToStop) {

// align second
try {
TimeUnit.MILLISECONDS.sleep(1000 - System.currentTimeMillis() % 1000);
} catch (InterruptedException e) {
if (!ringThreadToStop) {
logger.error(e.getMessage(), e);
}
}

try {
// second data
List<Integer> ringItemData = new ArrayList<>();
int nowSecond = Calendar.getInstance().get(Calendar.SECOND); // 避免处理耗时太长,跨过刻度,向前校验一个刻度;
for (int i = 0; i < 2; i++) {
List<Integer> tmpData = ringData.remove( (nowSecond+60-i)%60 );
if (tmpData != null) {
ringItemData.addAll(tmpData);
}
}

// ring trigger
logger.debug(">>>>>>>>>>> xxl-job, time-ring beat : " + nowSecond + " = " + Arrays.asList(ringItemData) );
if (ringItemData.size() > 0) {
// do trigger
for (int jobId: ringItemData) {
// do trigger
JobTriggerPoolHelper.trigger(jobId, TriggerTypeEnum.CRON, -1, null, null, null);
}
// clear
ringItemData.clear();
}
} catch (Exception e) {
if (!ringThreadToStop) {
logger.error(">>>>>>>>>>> xxl-job, JobScheduleHelper#ringThread error:{}", e);
}
}
}
logger.info(">>>>>>>>>>> xxl-job, JobScheduleHelper#ringThread stop");
}
});
ringThread.setDaemon(true);
ringThread.setName("xxl-job, admin JobScheduleHelper#ringThread");
ringThread.start();
}

private void refreshNextValidTime(XxlJobInfo jobInfo, Date fromTime) throws Exception {
Date nextValidTime = generateNextValidTime(jobInfo, fromTime);
if (nextValidTime != null) {
jobInfo.setTriggerLastTime(jobInfo.getTriggerNextTime());
jobInfo.setTriggerNextTime(nextValidTime.getTime());
} else {
jobInfo.setTriggerStatus(0);
jobInfo.setTriggerLastTime(0);
jobInfo.setTriggerNextTime(0);
logger.warn(">>>>>>>>>>> xxl-job, refreshNextValidTime fail for job: jobId={}, scheduleType={}, scheduleConf={}",
jobInfo.getId(), jobInfo.getScheduleType(), jobInfo.getScheduleConf());
}
}

private void pushTimeRing(int ringSecond, int jobId){
// push async ring
List<Integer> ringItemData = ringData.get(ringSecond);
if (ringItemData == null) {
ringItemData = new ArrayList<Integer>();
ringData.put(ringSecond, ringItemData);
}
ringItemData.add(jobId);

logger.debug(">>>>>>>>>>> xxl-job, schedule push time-ring : " + ringSecond + " = " + Arrays.asList(ringItemData) );
}

public void toStop(){

// 1、stop schedule
scheduleThreadToStop = true;
try {
TimeUnit.SECONDS.sleep(1); // wait
} catch (InterruptedException e) {
logger.error(e.getMessage(), e);
}
if (scheduleThread.getState() != Thread.State.TERMINATED){
// interrupt and wait
scheduleThread.interrupt();
try {
scheduleThread.join();
} catch (InterruptedException e) {
logger.error(e.getMessage(), e);
}
}

// if has ring data
boolean hasRingData = false;
if (!ringData.isEmpty()) {
for (int second : ringData.keySet()) {
List<Integer> tmpData = ringData.get(second);
if (tmpData!=null && tmpData.size()>0) {
hasRingData = true;
break;
}
}
}
if (hasRingData) {
try {
TimeUnit.SECONDS.sleep(8);
} catch (InterruptedException e) {
logger.error(e.getMessage(), e);
}
}

// stop ring (wait job-in-memory stop)
ringThreadToStop = true;
try {
TimeUnit.SECONDS.sleep(1);
} catch (InterruptedException e) {
logger.error(e.getMessage(), e);
}
if (ringThread.getState() != Thread.State.TERMINATED){
// interrupt and wait
ringThread.interrupt();
try {
ringThread.join();
} catch (InterruptedException e) {
logger.error(e.getMessage(), e);
}
}

logger.info(">>>>>>>>>>> xxl-job, JobScheduleHelper stop");
}


// ---------------------- tools ----------------------
public static Date generateNextValidTime(XxlJobInfo jobInfo, Date fromTime) throws Exception {
ScheduleTypeEnum scheduleTypeEnum = ScheduleTypeEnum.match(jobInfo.getScheduleType(), null);
if (ScheduleTypeEnum.CRON == scheduleTypeEnum) {
Date nextValidTime = new CronExpression(jobInfo.getScheduleConf()).getNextValidTimeAfter(fromTime);
return nextValidTime;
} else if (ScheduleTypeEnum.FIX_RATE == scheduleTypeEnum /*|| ScheduleTypeEnum.FIX_DELAY == scheduleTypeEnum*/) {
return new Date(fromTime.getTime() + Integer.valueOf(jobInfo.getScheduleConf())*1000 );
}
return null;
}

}

1.4 JobTriggerPoolHelper的trigger方法

1
2
3
4
5
6
7
8
9
10
11
12
13
14
15
16
17
18
19
20
21
22
23
24
25
26
27
28
29
30
31
32
33
34
35
36
37
38
39
40
41
42
43
44
45
46
47
48
49
50
51
52
53
54
55
56
57
58
59
60
61
62
63
64
65
66
67
68
69
70
71
72
73
74
75
76
77
78
79
80
81
82
83
84
85
86
87
88
89
90
91
92
93
94
95
96
97
98
99
100
101
102
103
104
105
106
107
108
109
110
111
112
113
114
115
116
117
118
119
120
121
122
123
124
125
126
127
128
129
130
131
132
133
134
public class JobTriggerPoolHelper {
private static Logger logger = LoggerFactory.getLogger(JobTriggerPoolHelper.class);


// ---------------------- trigger pool ----------------------

// fast/slow thread pool
private ThreadPoolExecutor fastTriggerPool = null;
private ThreadPoolExecutor slowTriggerPool = null;

public void start(){
fastTriggerPool = new ThreadPoolExecutor(
10,
XxlJobAdminConfig.getAdminConfig().getTriggerPoolFastMax(),
60L,
TimeUnit.SECONDS,
new LinkedBlockingQueue<Runnable>(1000),
new ThreadFactory() {
@Override
public Thread newThread(Runnable r) {
return new Thread(r, "xxl-job, admin JobTriggerPoolHelper-fastTriggerPool-" + r.hashCode());
}
});

slowTriggerPool = new ThreadPoolExecutor(
10,
XxlJobAdminConfig.getAdminConfig().getTriggerPoolSlowMax(),
60L,
TimeUnit.SECONDS,
new LinkedBlockingQueue<Runnable>(2000),
new ThreadFactory() {
@Override
public Thread newThread(Runnable r) {
return new Thread(r, "xxl-job, admin JobTriggerPoolHelper-slowTriggerPool-" + r.hashCode());
}
});
}


public void stop() {
//triggerPool.shutdown();
fastTriggerPool.shutdownNow();
slowTriggerPool.shutdownNow();
logger.info(">>>>>>>>> xxl-job trigger thread pool shutdown success.");
}


// job timeout count
private volatile long minTim = System.currentTimeMillis()/60000; // ms > min
private volatile ConcurrentMap<Integer, AtomicInteger> jobTimeoutCountMap = new ConcurrentHashMap<>();


/**
* add trigger
*/
public void addTrigger(final int jobId,
final TriggerTypeEnum triggerType,
final int failRetryCount,
final String executorShardingParam,
final String executorParam,
final String addressList) {

// choose thread pool
ThreadPoolExecutor triggerPool_ = fastTriggerPool;
AtomicInteger jobTimeoutCount = jobTimeoutCountMap.get(jobId);
if (jobTimeoutCount!=null && jobTimeoutCount.get() > 10) { // job-timeout 10 times in 1 min
triggerPool_ = slowTriggerPool;
}

// trigger
triggerPool_.execute(new Runnable() {
@Override
public void run() {

long start = System.currentTimeMillis();

try {
// do trigger
XxlJobTrigger.trigger(jobId, triggerType, failRetryCount, executorShardingParam, executorParam, addressList);
} catch (Exception e) {
logger.error(e.getMessage(), e);
} finally {

// check timeout-count-map
long minTim_now = System.currentTimeMillis()/60000;
if (minTim != minTim_now) {
minTim = minTim_now;
jobTimeoutCountMap.clear();
}

// incr timeout-count-map
long cost = System.currentTimeMillis()-start;
if (cost > 500) { // ob-timeout threshold 500ms
AtomicInteger timeoutCount = jobTimeoutCountMap.putIfAbsent(jobId, new AtomicInteger(1));
if (timeoutCount != null) {
timeoutCount.incrementAndGet();
}
}

}

}
});
}



// ---------------------- helper ----------------------

private static JobTriggerPoolHelper helper = new JobTriggerPoolHelper();

public static void toStart() {
helper.start();
}
public static void toStop() {
helper.stop();
}

/**
* @param jobId
* @param triggerType
* @param failRetryCount
* >=0: use this param
* <0: use param from job info config
* @param executorShardingParam
* @param executorParam
* null: use job param
* not null: cover job param
*/
public static void trigger(int jobId, TriggerTypeEnum triggerType, int failRetryCount, String executorShardingParam, String executorParam, String addressList) {
helper.addTrigger(jobId, triggerType, failRetryCount, executorShardingParam, executorParam, addressList);
}

}

1.5 XxlJobTrigger的trigger方法

1
2
3
4
5
6
7
8
9
10
11
12
13
14
15
16
17
18
19
20
21
22
23
24
25
26
27
28
29
30
31
32
33
34
35
36
37
38
39
40
41
42
43
44
45
46
47
48
49
50
51
52
53
54
55
56
57
58
59
60
61
62
63
64
65
66
67
68
69
70
71
72
73
74
75
76
77
78
79
80
81
82
83
84
85
86
87
88
89
90
91
92
93
94
95
96
97
98
99
100
101
102
103
104
105
106
107
108
109
110
111
112
113
114
115
116
117
118
119
120
121
122
123
124
125
126
127
128
129
130
131
132
133
134
135
136
137
138
139
140
141
142
143
144
145
146
147
148
149
150
151
152
153
154
155
156
157
158
159
160
161
162
163
164
165
166
167
168
169
170
171
172
173
174
175
176
177
178
179
180
181
182
183
184
185
186
187
188
189
190
191
192
193
194
195
196
197
198
199
200
201
202
public class XxlJobTrigger {
private static Logger logger = LoggerFactory.getLogger(XxlJobTrigger.class);

/**
* trigger job
*
* @param jobId
* @param triggerType
* @param failRetryCount
* >=0: use this param
* <0: use param from job info config
* @param executorShardingParam
* @param executorParam
* null: use job param
* not null: cover job param
* @param addressList
* null: use executor addressList
* not null: cover
*/
public static void trigger(int jobId,
TriggerTypeEnum triggerType,
int failRetryCount,
String executorShardingParam,
String executorParam,
String addressList) {

// load data
XxlJobInfo jobInfo = XxlJobAdminConfig.getAdminConfig().getXxlJobInfoDao().loadById(jobId);
if (jobInfo == null) {
logger.warn(">>>>>>>>>>>> trigger fail, jobId invalid,jobId={}", jobId);
return;
}
if (executorParam != null) {
jobInfo.setExecutorParam(executorParam);
}
int finalFailRetryCount = failRetryCount>=0?failRetryCount:jobInfo.getExecutorFailRetryCount();
XxlJobGroup group = XxlJobAdminConfig.getAdminConfig().getXxlJobGroupDao().load(jobInfo.getJobGroup());

// cover addressList
if (addressList!=null && addressList.trim().length()>0) {
group.setAddressType(1);
group.setAddressList(addressList.trim());
}

// sharding param
int[] shardingParam = null;
if (executorShardingParam!=null){
String[] shardingArr = executorShardingParam.split("/");
if (shardingArr.length==2 && isNumeric(shardingArr[0]) && isNumeric(shardingArr[1])) {
shardingParam = new int[2];
shardingParam[0] = Integer.valueOf(shardingArr[0]);
shardingParam[1] = Integer.valueOf(shardingArr[1]);
}
}
if (ExecutorRouteStrategyEnum.SHARDING_BROADCAST==ExecutorRouteStrategyEnum.match(jobInfo.getExecutorRouteStrategy(), null)
&& group.getRegistryList()!=null && !group.getRegistryList().isEmpty()
&& shardingParam==null) {
for (int i = 0; i < group.getRegistryList().size(); i++) {
processTrigger(group, jobInfo, finalFailRetryCount, triggerType, i, group.getRegistryList().size());
}
} else {
if (shardingParam == null) {
shardingParam = new int[]{0, 1};
}
processTrigger(group, jobInfo, finalFailRetryCount, triggerType, shardingParam[0], shardingParam[1]);
}

}

private static boolean isNumeric(String str){
try {
int result = Integer.valueOf(str);
return true;
} catch (NumberFormatException e) {
return false;
}
}

/**
* @param group job group, registry list may be empty
* @param jobInfo
* @param finalFailRetryCount
* @param triggerType
* @param index sharding index
* @param total sharding index
*/
private static void processTrigger(XxlJobGroup group, XxlJobInfo jobInfo, int finalFailRetryCount, TriggerTypeEnum triggerType, int index, int total){

// param
ExecutorBlockStrategyEnum blockStrategy = ExecutorBlockStrategyEnum.match(jobInfo.getExecutorBlockStrategy(), ExecutorBlockStrategyEnum.SERIAL_EXECUTION); // block strategy
ExecutorRouteStrategyEnum executorRouteStrategyEnum = ExecutorRouteStrategyEnum.match(jobInfo.getExecutorRouteStrategy(), null); // route strategy
String shardingParam = (ExecutorRouteStrategyEnum.SHARDING_BROADCAST==executorRouteStrategyEnum)?String.valueOf(index).concat("/").concat(String.valueOf(total)):null;

// 1、save log-id
XxlJobLog jobLog = new XxlJobLog();
jobLog.setJobGroup(jobInfo.getJobGroup());
jobLog.setJobId(jobInfo.getId());
jobLog.setTriggerTime(new Date());
XxlJobAdminConfig.getAdminConfig().getXxlJobLogDao().save(jobLog);
logger.debug(">>>>>>>>>>> xxl-job trigger start, jobId:{}", jobLog.getId());

// 2、init trigger-param
TriggerParam triggerParam = new TriggerParam();
triggerParam.setJobId(jobInfo.getId());
triggerParam.setExecutorHandler(jobInfo.getExecutorHandler());
triggerParam.setExecutorParams(jobInfo.getExecutorParam());
triggerParam.setExecutorBlockStrategy(jobInfo.getExecutorBlockStrategy());
triggerParam.setExecutorTimeout(jobInfo.getExecutorTimeout());
triggerParam.setLogId(jobLog.getId());
triggerParam.setLogDateTime(jobLog.getTriggerTime().getTime());
triggerParam.setGlueType(jobInfo.getGlueType());
triggerParam.setGlueSource(jobInfo.getGlueSource());
triggerParam.setGlueUpdatetime(jobInfo.getGlueUpdatetime().getTime());
triggerParam.setBroadcastIndex(index);
triggerParam.setBroadcastTotal(total);

// 3、init address
String address = null;
ReturnT<String> routeAddressResult = null;
if (group.getRegistryList()!=null && !group.getRegistryList().isEmpty()) {
if (ExecutorRouteStrategyEnum.SHARDING_BROADCAST == executorRouteStrategyEnum) {
if (index < group.getRegistryList().size()) {
address = group.getRegistryList().get(index);
} else {
address = group.getRegistryList().get(0);
}
} else {
routeAddressResult = executorRouteStrategyEnum.getRouter().route(triggerParam, group.getRegistryList());
if (routeAddressResult.getCode() == ReturnT.SUCCESS_CODE) {
address = routeAddressResult.getContent();
}
}
} else {
routeAddressResult = new ReturnT<String>(ReturnT.FAIL_CODE, I18nUtil.getString("jobconf_trigger_address_empty"));
}

// 4、trigger remote executor
ReturnT<String> triggerResult = null;
if (address != null) {
triggerResult = runExecutor(triggerParam, address);
} else {
triggerResult = new ReturnT<String>(ReturnT.FAIL_CODE, null);
}

// 5、collection trigger info
StringBuffer triggerMsgSb = new StringBuffer();
triggerMsgSb.append(I18nUtil.getString("jobconf_trigger_type")).append(":").append(triggerType.getTitle());
triggerMsgSb.append("<br>").append(I18nUtil.getString("jobconf_trigger_admin_adress")).append(":").append(IpUtil.getIp());
triggerMsgSb.append("<br>").append(I18nUtil.getString("jobconf_trigger_exe_regtype")).append(":")
.append( (group.getAddressType() == 0)?I18nUtil.getString("jobgroup_field_addressType_0"):I18nUtil.getString("jobgroup_field_addressType_1") );
triggerMsgSb.append("<br>").append(I18nUtil.getString("jobconf_trigger_exe_regaddress")).append(":").append(group.getRegistryList());
triggerMsgSb.append("<br>").append(I18nUtil.getString("jobinfo_field_executorRouteStrategy")).append(":").append(executorRouteStrategyEnum.getTitle());
if (shardingParam != null) {
triggerMsgSb.append("("+shardingParam+")");
}
triggerMsgSb.append("<br>").append(I18nUtil.getString("jobinfo_field_executorBlockStrategy")).append(":").append(blockStrategy.getTitle());
triggerMsgSb.append("<br>").append(I18nUtil.getString("jobinfo_field_timeout")).append(":").append(jobInfo.getExecutorTimeout());
triggerMsgSb.append("<br>").append(I18nUtil.getString("jobinfo_field_executorFailRetryCount")).append(":").append(finalFailRetryCount);

triggerMsgSb.append("<br><br><span style=\"color:#00c0ef;\" > >>>>>>>>>>>"+ I18nUtil.getString("jobconf_trigger_run") +"<<<<<<<<<<< </span><br>")
.append((routeAddressResult!=null&&routeAddressResult.getMsg()!=null)?routeAddressResult.getMsg()+"<br><br>":"").append(triggerResult.getMsg()!=null?triggerResult.getMsg():"");

// 6、save log trigger-info
jobLog.setExecutorAddress(address);
jobLog.setExecutorHandler(jobInfo.getExecutorHandler());
jobLog.setExecutorParam(jobInfo.getExecutorParam());
jobLog.setExecutorShardingParam(shardingParam);
jobLog.setExecutorFailRetryCount(finalFailRetryCount);
//jobLog.setTriggerTime();
jobLog.setTriggerCode(triggerResult.getCode());
jobLog.setTriggerMsg(triggerMsgSb.toString());
XxlJobAdminConfig.getAdminConfig().getXxlJobLogDao().updateTriggerInfo(jobLog);

logger.debug(">>>>>>>>>>> xxl-job trigger end, jobId:{}", jobLog.getId());
}

/**
* run executor
* @param triggerParam
* @param address
* @return
*/
public static ReturnT<String> runExecutor(TriggerParam triggerParam, String address){
ReturnT<String> runResult = null;
try {
ExecutorBiz executorBiz = XxlJobScheduler.getExecutorBiz(address);
runResult = executorBiz.run(triggerParam);
} catch (Exception e) {
logger.error(">>>>>>>>>>> xxl-job trigger error, please check if the executor[{}] is running.", address, e);
runResult = new ReturnT<String>(ReturnT.FAIL_CODE, ThrowableUtil.toString(e));
}

StringBuffer runResultSB = new StringBuffer(I18nUtil.getString("jobconf_trigger_run") + ":");
runResultSB.append("<br>address:").append(address);
runResultSB.append("<br>code:").append(runResult.getCode());
runResultSB.append("<br>msg:").append(runResult.getMsg());

runResult.setMsg(runResultSB.toString());
return runResult;
}

}

2. 执行器

2.1 XxlJobSpringExecutor入口

1
2
3
4
5
6
7
8
9
10
11
12
13
14
15
16
17
18
19
20
21
22
23
24
25
26
27
28
29
30
31
32
33
34
35
36
37
38
39
40
41
42
43
44
45
46
47
48
49
50
51
52
53
54
55
56
57
58
59
60
61
62
63
64
65
66
67
68
69
70
71
72
73
74
75
76
77
78
79
80
81
82
83
84
85
86
87
88
89
90
91
92
93
94
95
96
97
98
99
100
101
102
103
104
105
106
107
108
109
110
111
112
113
114
115
116
117
118
119
120
121
122
public class XxlJobSpringExecutor extends XxlJobExecutor implements ApplicationContextAware, SmartInitializingSingleton, DisposableBean {
private static final Logger logger = LoggerFactory.getLogger(XxlJobSpringExecutor.class);


// start
@Override
public void afterSingletonsInstantiated() {

// init JobHandler Repository
/*initJobHandlerRepository(applicationContext);*/

// init JobHandler Repository (for method)
initJobHandlerMethodRepository(applicationContext);

// refresh GlueFactory
GlueFactory.refreshInstance(1);

// super start
try {
super.start();
} catch (Exception e) {
throw new RuntimeException(e);
}
}

// destroy
@Override
public void destroy() {
super.destroy();
}


/*private void initJobHandlerRepository(ApplicationContext applicationContext) {
if (applicationContext == null) {
return;
}

// init job handler action
Map<String, Object> serviceBeanMap = applicationContext.getBeansWithAnnotation(JobHandler.class);

if (serviceBeanMap != null && serviceBeanMap.size() > 0) {
for (Object serviceBean : serviceBeanMap.values()) {
if (serviceBean instanceof IJobHandler) {
String name = serviceBean.getClass().getAnnotation(JobHandler.class).value();
IJobHandler handler = (IJobHandler) serviceBean;
if (loadJobHandler(name) != null) {
throw new RuntimeException("xxl-job jobhandler[" + name + "] naming conflicts.");
}
registJobHandler(name, handler);
}
}
}
}*/

private void initJobHandlerMethodRepository(ApplicationContext applicationContext) {
if (applicationContext == null) {
return;
}
// init job handler from method
String[] beanDefinitionNames = applicationContext.getBeanNamesForType(Object.class, false, true);
for (String beanDefinitionName : beanDefinitionNames) {

// get bean
Object bean = null;
Lazy onBean = applicationContext.findAnnotationOnBean(beanDefinitionName, Lazy.class);
if (onBean!=null){
logger.debug("xxl-job annotation scan, skip @Lazy Bean:{}", beanDefinitionName);
continue;
}else {
bean = applicationContext.getBean(beanDefinitionName);
}

// filter method
Map<Method, XxlJob> annotatedMethods = null; // referred to :org.springframework.context.event.EventListenerMethodProcessor.processBean
try {
annotatedMethods = MethodIntrospector.selectMethods(bean.getClass(),
new MethodIntrospector.MetadataLookup<XxlJob>() {
@Override
public XxlJob inspect(Method method) {
return AnnotatedElementUtils.findMergedAnnotation(method, XxlJob.class);
}
});
} catch (Throwable ex) {
logger.error("xxl-job method-jobhandler resolve error for bean[" + beanDefinitionName + "].", ex);
}
if (annotatedMethods==null || annotatedMethods.isEmpty()) {
continue;
}

// generate and regist method job handler
for (Map.Entry<Method, XxlJob> methodXxlJobEntry : annotatedMethods.entrySet()) {
Method executeMethod = methodXxlJobEntry.getKey();
XxlJob xxlJob = methodXxlJobEntry.getValue();
// regist
registJobHandler(xxlJob, bean, executeMethod);
}

}
}

// ---------------------- applicationContext ----------------------
private static ApplicationContext applicationContext;

@Override
public void setApplicationContext(ApplicationContext applicationContext) throws BeansException {
XxlJobSpringExecutor.applicationContext = applicationContext;
}

public static ApplicationContext getApplicationContext() {
return applicationContext;
}

/*
BeanDefinitionRegistryPostProcessor
registry.getBeanDefine()
@Override
public void postProcessBeanDefinitionRegistry(BeanDefinitionRegistry registry) throws BeansException {
this.registry = registry;
}
* */

}

2.2 XxlJobExecutor启动内嵌服务器

1
2
3
4
5
6
7
8
9
10
11
12
13
14
15
16
17
18
19
20
21
22
23
24
25
26
27
28
29
30
31
32
33
34
35
36
37
38
39
40
41
42
43
44
45
46
47
48
49
50
51
52
53
54
55
56
57
58
59
60
61
62
63
64
65
66
67
68
69
70
71
72
73
74
75
76
77
78
79
80
81
82
83
84
85
86
87
88
89
90
91
92
93
94
95
96
97
98
99
100
101
102
103
104
105
106
107
108
109
110
111
112
113
114
115
116
117
118
119
120
121
122
123
124
125
126
127
128
129
130
131
132
133
134
135
136
137
138
139
140
141
142
143
144
145
146
147
148
149
150
151
152
153
154
155
156
157
158
159
160
161
162
163
164
165
166
167
168
169
170
171
172
173
174
175
176
177
178
179
180
181
182
183
184
185
186
187
188
189
190
191
192
193
194
195
196
197
198
199
200
201
202
203
204
205
206
207
208
209
210
211
212
213
214
215
216
217
218
219
220
221
222
223
224
225
226
227
228
229
230
231
232
233
234
235
236
237
238
239
240
241
242
243
244
245
public class XxlJobExecutor  {
private static final Logger logger = LoggerFactory.getLogger(XxlJobExecutor.class);

// ---------------------- param ----------------------
private String adminAddresses;
private String accessToken;
private String appname;
private String address;
private String ip;
private int port;
private String logPath;
private int logRetentionDays;

public void setAdminAddresses(String adminAddresses) {
this.adminAddresses = adminAddresses;
}
public void setAccessToken(String accessToken) {
this.accessToken = accessToken;
}
public void setAppname(String appname) {
this.appname = appname;
}
public void setAddress(String address) {
this.address = address;
}
public void setIp(String ip) {
this.ip = ip;
}
public void setPort(int port) {
this.port = port;
}
public void setLogPath(String logPath) {
this.logPath = logPath;
}
public void setLogRetentionDays(int logRetentionDays) {
this.logRetentionDays = logRetentionDays;
}


// ---------------------- start + stop ----------------------
public void start() throws Exception {

// init logpath
XxlJobFileAppender.initLogPath(logPath);

// init invoker, admin-client
initAdminBizList(adminAddresses, accessToken);


// init JobLogFileCleanThread
JobLogFileCleanThread.getInstance().start(logRetentionDays);

// init TriggerCallbackThread
TriggerCallbackThread.getInstance().start();

// init executor-server
initEmbedServer(address, ip, port, appname, accessToken);
}

public void destroy(){
// destroy executor-server
stopEmbedServer();

// destroy jobThreadRepository
if (jobThreadRepository.size() > 0) {
for (Map.Entry<Integer, JobThread> item: jobThreadRepository.entrySet()) {
JobThread oldJobThread = removeJobThread(item.getKey(), "web container destroy and kill the job.");
// wait for job thread push result to callback queue
if (oldJobThread != null) {
try {
oldJobThread.join();
} catch (InterruptedException e) {
logger.error(">>>>>>>>>>> xxl-job, JobThread destroy(join) error, jobId:{}", item.getKey(), e);
}
}
}
jobThreadRepository.clear();
}
jobHandlerRepository.clear();


// destroy JobLogFileCleanThread
JobLogFileCleanThread.getInstance().toStop();

// destroy TriggerCallbackThread
TriggerCallbackThread.getInstance().toStop();

}


// ---------------------- admin-client (rpc invoker) ----------------------
private static List<AdminBiz> adminBizList;
private void initAdminBizList(String adminAddresses, String accessToken) throws Exception {
if (adminAddresses!=null && adminAddresses.trim().length()>0) {
for (String address: adminAddresses.trim().split(",")) {
if (address!=null && address.trim().length()>0) {

AdminBiz adminBiz = new AdminBizClient(address.trim(), accessToken);

if (adminBizList == null) {
adminBizList = new ArrayList<AdminBiz>();
}
adminBizList.add(adminBiz);
}
}
}
}

public static List<AdminBiz> getAdminBizList(){
return adminBizList;
}

// ---------------------- executor-server (rpc provider) ----------------------
private EmbedServer embedServer = null;

private void initEmbedServer(String address, String ip, int port, String appname, String accessToken) throws Exception {

// fill ip port
port = port>0?port: NetUtil.findAvailablePort(9999);
ip = (ip!=null&&ip.trim().length()>0)?ip: IpUtil.getIp();

// generate address
if (address==null || address.trim().length()==0) {
String ip_port_address = IpUtil.getIpPort(ip, port); // registry-address:default use address to registry , otherwise use ip:port if address is null
address = "http://{ip_port}/".replace("{ip_port}", ip_port_address);
}

// accessToken
if (accessToken==null || accessToken.trim().length()==0) {
logger.warn(">>>>>>>>>>> xxl-job accessToken is empty. To ensure system security, please set the accessToken.");
}

// start
embedServer = new EmbedServer();
embedServer.start(address, port, appname, accessToken);
}

private void stopEmbedServer() {
// stop provider factory
if (embedServer != null) {
try {
embedServer.stop();
} catch (Exception e) {
logger.error(e.getMessage(), e);
}
}
}


// ---------------------- job handler repository ----------------------
private static ConcurrentMap<String, IJobHandler> jobHandlerRepository = new ConcurrentHashMap<String, IJobHandler>();
public static IJobHandler loadJobHandler(String name){
return jobHandlerRepository.get(name);
}
public static IJobHandler registJobHandler(String name, IJobHandler jobHandler){
logger.info(">>>>>>>>>>> xxl-job register jobhandler success, name:{}, jobHandler:{}", name, jobHandler);
return jobHandlerRepository.put(name, jobHandler);
}
protected void registJobHandler(XxlJob xxlJob, Object bean, Method executeMethod){
if (xxlJob == null) {
return;
}

String name = xxlJob.value();
//make and simplify the variables since they'll be called several times later
Class<?> clazz = bean.getClass();
String methodName = executeMethod.getName();
if (name.trim().length() == 0) {
throw new RuntimeException("xxl-job method-jobhandler name invalid, for[" + clazz + "#" + methodName + "] .");
}
if (loadJobHandler(name) != null) {
throw new RuntimeException("xxl-job jobhandler[" + name + "] naming conflicts.");
}

// execute method
/*if (!(method.getParameterTypes().length == 1 && method.getParameterTypes()[0].isAssignableFrom(String.class))) {
throw new RuntimeException("xxl-job method-jobhandler param-classtype invalid, for[" + bean.getClass() + "#" + method.getName() + "] , " +
"The correct method format like \" public ReturnT<String> execute(String param) \" .");
}
if (!method.getReturnType().isAssignableFrom(ReturnT.class)) {
throw new RuntimeException("xxl-job method-jobhandler return-classtype invalid, for[" + bean.getClass() + "#" + method.getName() + "] , " +
"The correct method format like \" public ReturnT<String> execute(String param) \" .");
}*/

executeMethod.setAccessible(true);

// init and destroy
Method initMethod = null;
Method destroyMethod = null;

if (xxlJob.init().trim().length() > 0) {
try {
initMethod = clazz.getDeclaredMethod(xxlJob.init());
initMethod.setAccessible(true);
} catch (NoSuchMethodException e) {
throw new RuntimeException("xxl-job method-jobhandler initMethod invalid, for[" + clazz + "#" + methodName + "] .");
}
}
if (xxlJob.destroy().trim().length() > 0) {
try {
destroyMethod = clazz.getDeclaredMethod(xxlJob.destroy());
destroyMethod.setAccessible(true);
} catch (NoSuchMethodException e) {
throw new RuntimeException("xxl-job method-jobhandler destroyMethod invalid, for[" + clazz + "#" + methodName + "] .");
}
}

// registry jobhandler
registJobHandler(name, new MethodJobHandler(bean, executeMethod, initMethod, destroyMethod));

}


// ---------------------- job thread repository ----------------------
private static ConcurrentMap<Integer, JobThread> jobThreadRepository = new ConcurrentHashMap<Integer, JobThread>();
public static JobThread registJobThread(int jobId, IJobHandler handler, String removeOldReason){
JobThread newJobThread = new JobThread(jobId, handler);
newJobThread.start();
logger.info(">>>>>>>>>>> xxl-job regist JobThread success, jobId:{}, handler:{}", new Object[]{jobId, handler});

JobThread oldJobThread = jobThreadRepository.put(jobId, newJobThread); // putIfAbsent | oh my god, map's put method return the old value!!!
if (oldJobThread != null) {
oldJobThread.toStop(removeOldReason);
oldJobThread.interrupt();
}

return newJobThread;
}

public static JobThread removeJobThread(int jobId, String removeOldReason){
JobThread oldJobThread = jobThreadRepository.remove(jobId);
if (oldJobThread != null) {
oldJobThread.toStop(removeOldReason);
oldJobThread.interrupt();

return oldJobThread;
}
return null;
}

public static JobThread loadJobThread(int jobId){
return jobThreadRepository.get(jobId);
}
}

2.3 EmbedServer启动

1
2
3
4
5
6
7
8
9
10
11
12
13
14
15
16
17
18
19
20
21
22
23
24
25
26
27
28
29
30
31
32
33
34
35
36
37
38
39
40
41
42
43
44
45
46
47
48
49
50
51
52
53
54
55
56
57
58
59
60
61
62
63
64
65
66
67
68
69
70
71
72
73
74
75
76
77
78
79
80
81
82
83
84
85
86
87
88
89
90
91
92
93
94
95
96
97
98
99
100
101
102
103
104
105
106
107
108
109
110
111
112
113
114
115
116
117
118
119
120
121
122
123
124
125
126
127
128
129
130
131
132
133
134
135
136
137
138
139
140
141
142
143
144
145
146
147
148
149
150
151
152
153
154
155
156
157
158
159
160
161
162
163
164
165
166
167
168
169
170
171
172
173
174
175
176
177
178
179
180
181
182
183
184
185
186
187
188
189
190
191
192
193
194
195
196
197
198
199
200
201
202
203
204
205
206
207
208
209
210
211
212
213
214
215
216
217
218
219
220
221
222
223
224
225
226
227
public class EmbedServer {
private static final Logger logger = LoggerFactory.getLogger(EmbedServer.class);

private ExecutorBiz executorBiz;
private Thread thread;

public void start(final String address, final int port, final String appname, final String accessToken) {
executorBiz = new ExecutorBizImpl();
thread = new Thread(new Runnable() {
@Override
public void run() {
// param
EventLoopGroup bossGroup = new NioEventLoopGroup();
EventLoopGroup workerGroup = new NioEventLoopGroup();
ThreadPoolExecutor bizThreadPool = new ThreadPoolExecutor(
0,
200,
60L,
TimeUnit.SECONDS,
new LinkedBlockingQueue<Runnable>(2000),
new ThreadFactory() {
@Override
public Thread newThread(Runnable r) {
return new Thread(r, "xxl-job, EmbedServer bizThreadPool-" + r.hashCode());
}
},
new RejectedExecutionHandler() {
@Override
public void rejectedExecution(Runnable r, ThreadPoolExecutor executor) {
throw new RuntimeException("xxl-job, EmbedServer bizThreadPool is EXHAUSTED!");
}
});
try {
// start server
ServerBootstrap bootstrap = new ServerBootstrap();
bootstrap.group(bossGroup, workerGroup)
.channel(NioServerSocketChannel.class)
.childHandler(new ChannelInitializer<SocketChannel>() {
@Override
public void initChannel(SocketChannel channel) throws Exception {
channel.pipeline()
.addLast(new IdleStateHandler(0, 0, 30 * 3, TimeUnit.SECONDS)) // beat 3N, close if idle
.addLast(new HttpServerCodec())
.addLast(new HttpObjectAggregator(5 * 1024 * 1024)) // merge request & reponse to FULL
.addLast(new EmbedHttpServerHandler(executorBiz, accessToken, bizThreadPool));
}
})
.childOption(ChannelOption.SO_KEEPALIVE, true);

// bind
ChannelFuture future = bootstrap.bind(port).sync();

logger.info(">>>>>>>>>>> xxl-job remoting server start success, nettype = {}, port = {}", EmbedServer.class, port);

// start registry
startRegistry(appname, address);

// wait util stop
future.channel().closeFuture().sync();

} catch (InterruptedException e) {
logger.info(">>>>>>>>>>> xxl-job remoting server stop.");
} catch (Exception e) {
logger.error(">>>>>>>>>>> xxl-job remoting server error.", e);
} finally {
// stop
try {
workerGroup.shutdownGracefully();
bossGroup.shutdownGracefully();
} catch (Exception e) {
logger.error(e.getMessage(), e);
}
}
}
});
thread.setDaemon(true); // daemon, service jvm, user thread leave >>> daemon leave >>> jvm leave
thread.start();
}

public void stop() throws Exception {
// destroy server thread
if (thread != null && thread.isAlive()) {
thread.interrupt();
}

// stop registry
stopRegistry();
logger.info(">>>>>>>>>>> xxl-job remoting server destroy success.");
}


// ---------------------- registry ----------------------

/**
* netty_http
* <p>
* Copy from : https://github.com/xuxueli/xxl-rpc
*
* @author xuxueli 2015-11-24 22:25:15
*/
public static class EmbedHttpServerHandler extends SimpleChannelInboundHandler<FullHttpRequest> {
private static final Logger logger = LoggerFactory.getLogger(EmbedHttpServerHandler.class);

private ExecutorBiz executorBiz;
private String accessToken;
private ThreadPoolExecutor bizThreadPool;

public EmbedHttpServerHandler(ExecutorBiz executorBiz, String accessToken, ThreadPoolExecutor bizThreadPool) {
this.executorBiz = executorBiz;
this.accessToken = accessToken;
this.bizThreadPool = bizThreadPool;
}

@Override
protected void channelRead0(final ChannelHandlerContext ctx, FullHttpRequest msg) throws Exception {
// request parse
//final byte[] requestBytes = ByteBufUtil.getBytes(msg.content()); // byteBuf.toString(io.netty.util.CharsetUtil.UTF_8);
String requestData = msg.content().toString(CharsetUtil.UTF_8);
String uri = msg.uri();
HttpMethod httpMethod = msg.method();
boolean keepAlive = HttpUtil.isKeepAlive(msg);
String accessTokenReq = msg.headers().get(XxlJobRemotingUtil.XXL_JOB_ACCESS_TOKEN);

// invoke
bizThreadPool.execute(new Runnable() {
@Override
public void run() {
// do invoke
Object responseObj = process(httpMethod, uri, requestData, accessTokenReq);

// to json
String responseJson = GsonTool.toJson(responseObj);

// write response
writeResponse(ctx, keepAlive, responseJson);
}
});
}

private Object process(HttpMethod httpMethod, String uri, String requestData, String accessTokenReq) {
// valid
if (HttpMethod.POST != httpMethod) {
return new ReturnT<String>(ReturnT.FAIL_CODE, "invalid request, HttpMethod not support.");
}
if (uri == null || uri.trim().length() == 0) {
return new ReturnT<String>(ReturnT.FAIL_CODE, "invalid request, uri-mapping empty.");
}
if (accessToken != null
&& accessToken.trim().length() > 0
&& !accessToken.equals(accessTokenReq)) {
return new ReturnT<String>(ReturnT.FAIL_CODE, "The access token is wrong.");
}

// services mapping
try {
switch (uri) {
case "/beat":
return executorBiz.beat();
case "/idleBeat":
IdleBeatParam idleBeatParam = GsonTool.fromJson(requestData, IdleBeatParam.class);
return executorBiz.idleBeat(idleBeatParam);
case "/run":
TriggerParam triggerParam = GsonTool.fromJson(requestData, TriggerParam.class);
return executorBiz.run(triggerParam);
case "/kill":
KillParam killParam = GsonTool.fromJson(requestData, KillParam.class);
return executorBiz.kill(killParam);
case "/log":
LogParam logParam = GsonTool.fromJson(requestData, LogParam.class);
return executorBiz.log(logParam);
default:
return new ReturnT<String>(ReturnT.FAIL_CODE, "invalid request, uri-mapping(" + uri + ") not found.");
}
} catch (Exception e) {
logger.error(e.getMessage(), e);
return new ReturnT<String>(ReturnT.FAIL_CODE, "request error:" + ThrowableUtil.toString(e));
}
}

/**
* write response
*/
private void writeResponse(ChannelHandlerContext ctx, boolean keepAlive, String responseJson) {
// write response
FullHttpResponse response = new DefaultFullHttpResponse(HttpVersion.HTTP_1_1, HttpResponseStatus.OK, Unpooled.copiedBuffer(responseJson, CharsetUtil.UTF_8)); // Unpooled.wrappedBuffer(responseJson)
response.headers().set(HttpHeaderNames.CONTENT_TYPE, "text/html;charset=UTF-8"); // HttpHeaderValues.TEXT_PLAIN.toString()
response.headers().set(HttpHeaderNames.CONTENT_LENGTH, response.content().readableBytes());
if (keepAlive) {
response.headers().set(HttpHeaderNames.CONNECTION, HttpHeaderValues.KEEP_ALIVE);
}
ctx.writeAndFlush(response);
}

@Override
public void channelReadComplete(ChannelHandlerContext ctx) throws Exception {
ctx.flush();
}

@Override
public void exceptionCaught(ChannelHandlerContext ctx, Throwable cause) {
logger.error(">>>>>>>>>>> xxl-job provider netty_http server caught exception", cause);
ctx.close();
}

@Override
public void userEventTriggered(ChannelHandlerContext ctx, Object evt) throws Exception {
if (evt instanceof IdleStateEvent) {
ctx.channel().close(); // beat 3N, close if idle
logger.debug(">>>>>>>>>>> xxl-job provider netty_http server close an idle channel.");
} else {
super.userEventTriggered(ctx, evt);
}
}
}

// ---------------------- registry ----------------------

public void startRegistry(final String appname, final String address) {
// start registry
ExecutorRegistryThread.getInstance().start(appname, address);
}

public void stopRegistry() {
// stop registry
ExecutorRegistryThread.getInstance().toStop();
}
}

2.4 ExecutorBizImpl

1
2
3
4
5
6
7
8
9
10
11
12
13
14
15
16
17
18
19
20
21
22
23
24
25
26
27
28
29
30
31
32
33
34
35
36
37
38
39
40
41
42
43
44
45
46
47
48
49
50
51
52
53
54
55
56
57
58
59
60
61
62
63
64
65
66
67
68
69
70
71
72
73
74
75
76
77
78
79
80
81
82
83
84
85
86
87
88
89
90
91
92
93
94
95
96
97
98
99
100
101
102
103
104
105
106
107
108
109
110
111
112
113
114
115
116
117
118
119
120
121
122
123
124
125
126
127
128
129
130
131
132
133
134
135
136
137
138
139
140
141
142
143
144
145
146
147
148
149
150
151
public class ExecutorBizImpl implements ExecutorBiz {
private static Logger logger = LoggerFactory.getLogger(ExecutorBizImpl.class);

@Override
public ReturnT<String> beat() {
return ReturnT.SUCCESS;
}

@Override
public ReturnT<String> idleBeat(IdleBeatParam idleBeatParam) {

// isRunningOrHasQueue
boolean isRunningOrHasQueue = false;
JobThread jobThread = XxlJobExecutor.loadJobThread(idleBeatParam.getJobId());
if (jobThread != null && jobThread.isRunningOrHasQueue()) {
isRunningOrHasQueue = true;
}

if (isRunningOrHasQueue) {
return new ReturnT<String>(ReturnT.FAIL_CODE, "job thread is running or has trigger queue.");
}
return ReturnT.SUCCESS;
}

@Override
public ReturnT<String> run(TriggerParam triggerParam) {
// load old:jobHandler + jobThread
JobThread jobThread = XxlJobExecutor.loadJobThread(triggerParam.getJobId());
IJobHandler jobHandler = jobThread!=null?jobThread.getHandler():null;
String removeOldReason = null;

// valid:jobHandler + jobThread
GlueTypeEnum glueTypeEnum = GlueTypeEnum.match(triggerParam.getGlueType());
if (GlueTypeEnum.BEAN == glueTypeEnum) {

// new jobhandler
IJobHandler newJobHandler = XxlJobExecutor.loadJobHandler(triggerParam.getExecutorHandler());

// valid old jobThread
if (jobThread!=null && jobHandler != newJobHandler) {
// change handler, need kill old thread
removeOldReason = "change jobhandler or glue type, and terminate the old job thread.";

jobThread = null;
jobHandler = null;
}

// valid handler
if (jobHandler == null) {
jobHandler = newJobHandler;
if (jobHandler == null) {
return new ReturnT<String>(ReturnT.FAIL_CODE, "job handler [" + triggerParam.getExecutorHandler() + "] not found.");
}
}

} else if (GlueTypeEnum.GLUE_GROOVY == glueTypeEnum) {

// valid old jobThread
if (jobThread != null &&
!(jobThread.getHandler() instanceof GlueJobHandler
&& ((GlueJobHandler) jobThread.getHandler()).getGlueUpdatetime()==triggerParam.getGlueUpdatetime() )) {
// change handler or gluesource updated, need kill old thread
removeOldReason = "change job source or glue type, and terminate the old job thread.";

jobThread = null;
jobHandler = null;
}

// valid handler
if (jobHandler == null) {
try {
IJobHandler originJobHandler = GlueFactory.getInstance().loadNewInstance(triggerParam.getGlueSource());
jobHandler = new GlueJobHandler(originJobHandler, triggerParam.getGlueUpdatetime());
} catch (Exception e) {
logger.error(e.getMessage(), e);
return new ReturnT<String>(ReturnT.FAIL_CODE, e.getMessage());
}
}
} else if (glueTypeEnum!=null && glueTypeEnum.isScript()) {

// valid old jobThread
if (jobThread != null &&
!(jobThread.getHandler() instanceof ScriptJobHandler
&& ((ScriptJobHandler) jobThread.getHandler()).getGlueUpdatetime()==triggerParam.getGlueUpdatetime() )) {
// change script or gluesource updated, need kill old thread
removeOldReason = "change job source or glue type, and terminate the old job thread.";

jobThread = null;
jobHandler = null;
}

// valid handler
if (jobHandler == null) {
jobHandler = new ScriptJobHandler(triggerParam.getJobId(), triggerParam.getGlueUpdatetime(), triggerParam.getGlueSource(), GlueTypeEnum.match(triggerParam.getGlueType()));
}
} else {
return new ReturnT<String>(ReturnT.FAIL_CODE, "glueType[" + triggerParam.getGlueType() + "] is not valid.");
}

// executor block strategy
if (jobThread != null) {
ExecutorBlockStrategyEnum blockStrategy = ExecutorBlockStrategyEnum.match(triggerParam.getExecutorBlockStrategy(), null);
if (ExecutorBlockStrategyEnum.DISCARD_LATER == blockStrategy) {
// discard when running
if (jobThread.isRunningOrHasQueue()) {
return new ReturnT<String>(ReturnT.FAIL_CODE, "block strategy effect:"+ExecutorBlockStrategyEnum.DISCARD_LATER.getTitle());
}
} else if (ExecutorBlockStrategyEnum.COVER_EARLY == blockStrategy) {
// kill running jobThread
if (jobThread.isRunningOrHasQueue()) {
removeOldReason = "block strategy effect:" + ExecutorBlockStrategyEnum.COVER_EARLY.getTitle();

jobThread = null;
}
} else {
// just queue trigger
}
}

// replace thread (new or exists invalid)
if (jobThread == null) {
jobThread = XxlJobExecutor.registJobThread(triggerParam.getJobId(), jobHandler, removeOldReason);
}

// push data to queue
ReturnT<String> pushResult = jobThread.pushTriggerQueue(triggerParam);
return pushResult;
}

@Override
public ReturnT<String> kill(KillParam killParam) {
// kill handlerThread, and create new one
JobThread jobThread = XxlJobExecutor.loadJobThread(killParam.getJobId());
if (jobThread != null) {
XxlJobExecutor.removeJobThread(killParam.getJobId(), "scheduling center kill job.");
return ReturnT.SUCCESS;
}

return new ReturnT<String>(ReturnT.SUCCESS_CODE, "job thread already killed.");
}

@Override
public ReturnT<LogResult> log(LogParam logParam) {
// log filename: logPath/yyyy-MM-dd/9999.log
String logFileName = XxlJobFileAppender.makeLogFileName(new Date(logParam.getLogDateTim()), logParam.getLogId());

LogResult logResult = XxlJobFileAppender.readLog(logFileName, logParam.getFromLineNum());
return new ReturnT<LogResult>(logResult);
}

}

2.2 JobThread

1
2
3
4
5
6
7
8
9
10
11
12
13
14
15
16
17
18
19
20
21
22
23
24
25
26
27
28
29
30
31
32
33
34
35
36
37
38
39
40
41
42
43
44
45
46
47
48
49
50
51
52
53
54
55
56
57
58
59
60
61
62
63
64
65
66
67
68
69
70
71
72
73
74
75
76
77
78
79
80
81
82
83
84
85
86
87
88
89
90
91
92
93
94
95
96
97
98
99
100
101
102
103
104
105
106
107
108
109
110
111
112
113
114
115
116
117
118
119
120
121
122
123
124
125
126
127
128
129
130
131
132
133
134
135
136
137
138
139
140
141
142
143
144
145
146
147
148
149
150
151
152
153
154
155
156
157
158
159
160
161
162
163
164
165
166
167
168
169
170
171
172
173
174
175
176
177
178
179
180
181
182
183
184
185
186
187
188
189
190
191
192
193
194
195
196
197
198
199
200
201
202
203
204
205
206
207
208
209
210
211
212
213
214
215
216
217
218
219
220
221
222
223
224
225
226
public class JobThread extends Thread{
private static Logger logger = LoggerFactory.getLogger(JobThread.class);

private int jobId;
private IJobHandler handler;
private LinkedBlockingQueue<TriggerParam> triggerQueue;
private Set<Long> triggerLogIdSet; // avoid repeat trigger for the same TRIGGER_LOG_ID

private volatile boolean toStop = false;
private String stopReason;

private boolean running = false; // if running job
private int idleTimes = 0; // idel times


public JobThread(int jobId, IJobHandler handler) {
this.jobId = jobId;
this.handler = handler;
this.triggerQueue = new LinkedBlockingQueue<TriggerParam>();
this.triggerLogIdSet = Collections.synchronizedSet(new HashSet<Long>());

// assign job thread name
this.setName("xxl-job, JobThread-"+jobId+"-"+System.currentTimeMillis());
}
public IJobHandler getHandler() {
return handler;
}

/**
* new trigger to queue
*
* @param triggerParam
* @return
*/
public ReturnT<String> pushTriggerQueue(TriggerParam triggerParam) {
// avoid repeat
if (triggerLogIdSet.contains(triggerParam.getLogId())) {
logger.info(">>>>>>>>>>> repeate trigger job, logId:{}", triggerParam.getLogId());
return new ReturnT<String>(ReturnT.FAIL_CODE, "repeate trigger job, logId:" + triggerParam.getLogId());
}

triggerLogIdSet.add(triggerParam.getLogId());
triggerQueue.add(triggerParam);
return ReturnT.SUCCESS;
}

/**
* kill job thread
*
* @param stopReason
*/
public void toStop(String stopReason) {
/**
* Thread.interrupt只支持终止线程的阻塞状态(wait、join、sleep),
* 在阻塞出抛出InterruptedException异常,但是并不会终止运行的线程本身;
* 所以需要注意,此处彻底销毁本线程,需要通过共享变量方式;
*/
this.toStop = true;
this.stopReason = stopReason;
}

/**
* is running job
* @return
*/
public boolean isRunningOrHasQueue() {
return running || triggerQueue.size()>0;
}

@Override
public void run() {

// init
try {
handler.init();
} catch (Throwable e) {
logger.error(e.getMessage(), e);
}

// execute
while(!toStop){
running = false;
idleTimes++;

TriggerParam triggerParam = null;
try {
// to check toStop signal, we need cycle, so wo cannot use queue.take(), instand of poll(timeout)
triggerParam = triggerQueue.poll(3L, TimeUnit.SECONDS);
if (triggerParam!=null) {
running = true;
idleTimes = 0;
triggerLogIdSet.remove(triggerParam.getLogId());

// log filename, like "logPath/yyyy-MM-dd/9999.log"
String logFileName = XxlJobFileAppender.makeLogFileName(new Date(triggerParam.getLogDateTime()), triggerParam.getLogId());
XxlJobContext xxlJobContext = new XxlJobContext(
triggerParam.getJobId(),
triggerParam.getExecutorParams(),
logFileName,
triggerParam.getBroadcastIndex(),
triggerParam.getBroadcastTotal());

// init job context
XxlJobContext.setXxlJobContext(xxlJobContext);

// execute
XxlJobHelper.log("<br>----------- xxl-job job execute start -----------<br>----------- Param:" + xxlJobContext.getJobParam());

if (triggerParam.getExecutorTimeout() > 0) {
// limit timeout
Thread futureThread = null;
try {
FutureTask<Boolean> futureTask = new FutureTask<Boolean>(new Callable<Boolean>() {
@Override
public Boolean call() throws Exception {

// init job context
XxlJobContext.setXxlJobContext(xxlJobContext);

handler.execute();
return true;
}
});
futureThread = new Thread(futureTask);
futureThread.start();

Boolean tempResult = futureTask.get(triggerParam.getExecutorTimeout(), TimeUnit.SECONDS);
} catch (TimeoutException e) {

XxlJobHelper.log("<br>----------- xxl-job job execute timeout");
XxlJobHelper.log(e);

// handle result
XxlJobHelper.handleTimeout("job execute timeout ");
} finally {
futureThread.interrupt();
}
} else {
// just execute
handler.execute();
}

// valid execute handle data
if (XxlJobContext.getXxlJobContext().getHandleCode() <= 0) {
XxlJobHelper.handleFail("job handle result lost.");
} else {
String tempHandleMsg = XxlJobContext.getXxlJobContext().getHandleMsg();
tempHandleMsg = (tempHandleMsg!=null&&tempHandleMsg.length()>50000)
?tempHandleMsg.substring(0, 50000).concat("...")
:tempHandleMsg;
XxlJobContext.getXxlJobContext().setHandleMsg(tempHandleMsg);
}
XxlJobHelper.log("<br>----------- xxl-job job execute end(finish) -----------<br>----------- Result: handleCode="
+ XxlJobContext.getXxlJobContext().getHandleCode()
+ ", handleMsg = "
+ XxlJobContext.getXxlJobContext().getHandleMsg()
);

} else {
if (idleTimes > 30) {
if(triggerQueue.size() == 0) { // avoid concurrent trigger causes jobId-lost
XxlJobExecutor.removeJobThread(jobId, "excutor idel times over limit.");
}
}
}
} catch (Throwable e) {
if (toStop) {
XxlJobHelper.log("<br>----------- JobThread toStop, stopReason:" + stopReason);
}

// handle result
StringWriter stringWriter = new StringWriter();
e.printStackTrace(new PrintWriter(stringWriter));
String errorMsg = stringWriter.toString();

XxlJobHelper.handleFail(errorMsg);

XxlJobHelper.log("<br>----------- JobThread Exception:" + errorMsg + "<br>----------- xxl-job job execute end(error) -----------");
} finally {
if(triggerParam != null) {
// callback handler info
if (!toStop) {
// commonm
TriggerCallbackThread.pushCallBack(new HandleCallbackParam(
triggerParam.getLogId(),
triggerParam.getLogDateTime(),
XxlJobContext.getXxlJobContext().getHandleCode(),
XxlJobContext.getXxlJobContext().getHandleMsg() )
);
} else {
// is killed
TriggerCallbackThread.pushCallBack(new HandleCallbackParam(
triggerParam.getLogId(),
triggerParam.getLogDateTime(),
XxlJobContext.HANDLE_CODE_FAIL,
stopReason + " [job running, killed]" )
);
}
}
}
}

// callback trigger request in queue
while(triggerQueue !=null && triggerQueue.size()>0){
TriggerParam triggerParam = triggerQueue.poll();
if (triggerParam!=null) {
// is killed
TriggerCallbackThread.pushCallBack(new HandleCallbackParam(
triggerParam.getLogId(),
triggerParam.getLogDateTime(),
XxlJobContext.HANDLE_CODE_FAIL,
stopReason + " [job not executed, in the job queue, killed.]")
);
}
}

// destroy
try {
handler.destroy();
} catch (Throwable e) {
logger.error(e.getMessage(), e);
}

logger.info(">>>>>>>>>>> xxl-job JobThread stoped, hashCode:{}", Thread.currentThread());
}
}

本站由 卡卡龙 使用 Stellar 1.29.1主题创建

本站访问量 次. 本文阅读量 次.