1. 客户端分片
2. Redis cluster
Redis集群是Redis提供的分布式数据方案,集群通过分片来进行数据共享,并提供复制和故障转移功能。
3. Codis
Codis is a proxy based high performance Redis cluster solution written in Go. It is production-ready and widely used at wandoujia.com and many companies. You can see Codis Releases for latest and most stable realeases.
Codis是一个透明化的分布式Redis解决方案,提供对客户端透明的请求转发和数据迁移,支持高可用和在线扩容。
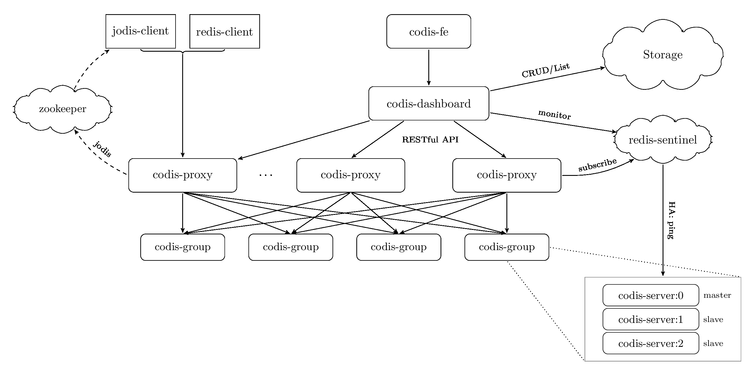
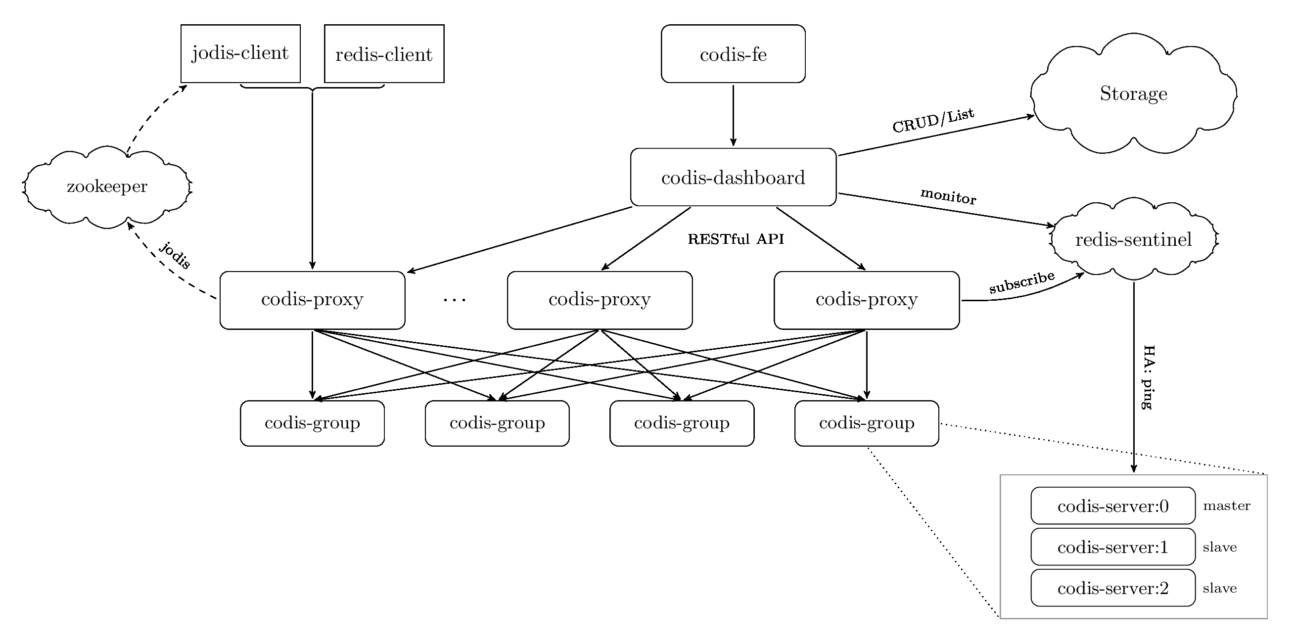
架构图(来自官网):
3.1 分片原理
Codis 要负责将特定的 key 转发到特定的 Redis 实例,那么这种对应关系 Codis 是如何管理的呢?
Codis 将所有的 key 默认划分为 1024 个槽位(slot),它首先对客户端传过来的 key 进行 crc32 运算计算哈希值,再将 hash 后的整数值对 1024 这个整数进行取模得到一个余数,这个余数就是对应 key 的槽位。
每个槽位都会唯一映射到后面的多个 Redis 实例之一,Codis 会在内存维护槽位和
Redis 实例的映射关系。这样有了上面 key 对应的槽位,那么它应该转发到哪个 Redis 实例就很明确了。
1 | hash = crc32(command.key) |
槽位数量默认是 1024,它是可以配置的,如果集群节点比较多,建议将这个数值配置大一些,比如 2048、4096。
3.2 不同Codis实例之间槽位关系如何同步?
如果 Codis 的槽位映射关系只存储在内存里,那么不同的 Codis 实例之间的槽位关系就无法得到同步。所以 Codis 还需要一个分布式配置存储数据库专门用来持久化槽位关系。Codis 开始使用 ZooKeeper,后来连 etcd 也一块支持了。

Codis 将槽位关系存储在 zk 中,并且提供了一个 Dashboard 可以用来观察和修改槽位关系,当槽位关系变化时,Codis Proxy 会监听到变化并重新同步槽位关系,从而实现多个Codis Proxy 之间共享相同的槽位关系配置。
3.3 扩容和自动均衡机制
3.4 优缺点
3.5 MGET指令的操作过程
4. Twemproxy
Twemproxy是由Twitter开源的集群化方案,它既可以做Redis Proxy,还可以做Memcached Proxy。
它的功能比较单一,只实现了请求路由转发,没有像Codis那么全面有在线扩容的功能,它解决的重点就是把客户端分片的逻辑统一放到了Proxy层而已,其他功能没有做任何处理。
Tweproxy推出的时间最久,在早期没有好的服务端分片集群方案时,应用范围很广,而且性能也极其稳定。
但它的痛点就是无法在线扩容、缩容,这就导致运维非常不方便,而且也没有友好的运维UI可以使用。Codis就是因为在这种背景下才衍生出来的。

