资料来源:

https://github.com/DerekYRC/mini-spring?tab=readme-ov-file

最简单的bean容器

定义一个简单的bean容器BeanFactory,内部包含一个map用以保存bean,只有注册bean和获取bean两个方法。

1
2
3
4
5
6
7
8
9
10
11
public class BeanFactory {
private Map<String, Object> beanMap = new HashMap<>();

public void registerBean(String name, Object bean) {
beanMap.put(name, bean);
}

public Object getBean(String name) {
return beanMap.get(name);
}
}

测试:

1
2
3
4
5
6
7
8
9
10
11
12
13
14
15
16
17
18
public class SimpleBeanContainerTest {

@Test
public void testGetBean() throws Exception {
BeanFactory beanFactory = new BeanFactory();
beanFactory.registerBean("helloService", new HelloService());
HelloService helloService = (HelloService) beanFactory.getBean("helloService");
assertThat(helloService).isNotNull();
assertThat(helloService.sayHello()).isEqualTo("hello");
}

class HelloService {
public String sayHello() {
System.out.println("hello");
return "hello";
}
}
}

BeanDefinition和BeanDefinitionRegistry

主要增加如下类:

  • BeanDefinition,顾名思义,用于定义bean信息的类,包含bean的class类型、构造参数、属性值等信息,每个bean对应一个BeanDefinition的实例。简化BeanDefinition仅包含bean的class类型。
  • BeanDefinitionRegistry,BeanDefinition注册表接口,定义注册BeanDefinition的方法。
  • SingletonBeanRegistry及其实现类DefaultSingletonBeanRegistry,定义添加和获取单例bean的方法。

bean容器作为BeanDefinitionRegistry和SingletonBeanRegistry的实现类,具备两者的能力。向bean容器中注册BeanDefinition后,使用bean时才会实例化。

img

测试:

1
2
3
4
5
6
7
8
9
10
11
12
13
14
15
16
17
18
19
public class BeanDefinitionAndBeanDefinitionRegistryTest {

@Test
public void testBeanFactory() throws Exception {
DefaultListableBeanFactory beanFactory = new DefaultListableBeanFactory();
BeanDefinition beanDefinition = new BeanDefinition(HelloService.class);
beanFactory.registerBeanDefinition("helloService", beanDefinition);

HelloService helloService = (HelloService) beanFactory.getBean("helloService");
helloService.sayHello();
}
}

class HelloService {
public String sayHello() {
System.out.println("hello");
return "hello";
}
}

注意:两个map:private Map<String, Object> singletonObjects = new HashMap<>();private Map<String, BeanDefinition> beanDefinitionMap = new HashMap<>();,Registry结尾的接口分别是定义了对两个map的行为;

Bean实例化策略InstantiationStrategy

现在bean是在AbstractAutowireCapableBeanFactory.doCreateBean方法中用beanClass.newInstance()来实例化,仅适用于bean有无参构造函数的情况。

img

针对bean的实例化,抽象出一个实例化策略的接口InstantiationStrategy,有两个实现类:

  • SimpleInstantiationStrategy,使用bean的构造函数来实例化
  • CglibSubclassingInstantiationStrategy,使用CGLIB动态生成子类

为bean填充属性

在BeanDefinition中增加和bean属性对应的PropertyValues,实例化bean之后,为bean填充属性(AbstractAutowireCapableBeanFactory#applyPropertyValues)。

测试:

1
2
3
4
5
6
7
8
9
10
11
12
13
14
15
16
17
public class PopulateBeanWithPropertyValuesTest {

@Test
public void testPopulateBeanWithPropertyValues() throws Exception {
DefaultListableBeanFactory beanFactory = new DefaultListableBeanFactory();
PropertyValues propertyValues = new PropertyValues();
propertyValues.addPropertyValue(new PropertyValue("name", "derek"));
propertyValues.addPropertyValue(new PropertyValue("age", 18));
BeanDefinition beanDefinition = new BeanDefinition(Person.class, propertyValues);
beanFactory.registerBeanDefinition("person", beanDefinition);

Person person = (Person) beanFactory.getBean("person");
System.out.println(person);
assertThat(person.getName()).isEqualTo("derek");
assertThat(person.getAge()).isEqualTo(18);
}
}

为bean注入bean

增加BeanReference类,包装一个bean对另一个bean的引用。实例化beanA后填充属性时,若PropertyValue#value为BeanReference,引用beanB,则先去实例化beanB。 由于不想增加代码的复杂度提高理解难度,暂时不支持循环依赖,后面会在高级篇中解决该问题。

1
2
3
4
5
6
7
8
9
10
11
12
13
14
15
16
17
18
protected void applyPropertyValues(String beanName, Object bean, BeanDefinition beanDefinition) {
try {
for (PropertyValue propertyValue : beanDefinition.getPropertyValues().getPropertyValues()) {
String name = propertyValue.getName();
Object value = propertyValue.getValue();
if (value instanceof BeanReference) {
// beanA依赖beanB,先实例化beanB
BeanReference beanReference = (BeanReference) value;
value = getBean(beanReference.getBeanName());
}

//通过反射设置属性
BeanUtil.setFieldValue(bean, name, value);
}
} catch (Exception ex) {
throw new BeansException("Error setting property values for bean: " + beanName, ex);
}
}

测试:

1
2
3
4
5
6
7
8
9
10
11
12
13
14
15
16
17
18
19
20
21
22
23
24
25
26
27
28
29
30
31
32
33
34
35
public class PopulateBeanWithPropertyValuesTest {

/**
* 为bean注入bean
*
* @throws Exception
*/
@Test
public void testPopulateBeanWithBean() throws Exception {
DefaultListableBeanFactory beanFactory = new DefaultListableBeanFactory();

//注册Car实例
PropertyValues propertyValuesForCar = new PropertyValues();
propertyValuesForCar.addPropertyValue(new PropertyValue("brand", "porsche"));
BeanDefinition carBeanDefinition = new BeanDefinition(Car.class, propertyValuesForCar);
beanFactory.registerBeanDefinition("car", carBeanDefinition);

//注册Person实例
PropertyValues propertyValuesForPerson = new PropertyValues();
propertyValuesForPerson.addPropertyValue(new PropertyValue("name", "derek"));
propertyValuesForPerson.addPropertyValue(new PropertyValue("age", 18));
//Person实例依赖Car实例
propertyValuesForPerson.addPropertyValue(new PropertyValue("car", new BeanReference("car")));
BeanDefinition beanDefinition = new BeanDefinition(Person.class, propertyValuesForPerson);
beanFactory.registerBeanDefinition("person", beanDefinition);

Person person = (Person) beanFactory.getBean("person");
System.out.println(person);
assertThat(person.getName()).isEqualTo("derek");
assertThat(person.getAge()).isEqualTo(18);
Car car = person.getCar();
assertThat(car).isNotNull();
assertThat(car.getBrand()).isEqualTo("porsche");
}
}

资源和资源加载器

Resource是资源的抽象和访问接口,简单写了三个实现类

img

  • FileSystemResource,文件系统资源的实现类

  • ClassPathResource,classpath下资源的实现类

  • UrlResource,对java.net.URL进行资源定位的实现类

ResourceLoader接口则是资源查找定位策略的抽象,DefaultResourceLoader是其默认实现类

测试:

1
2
3
4
5
6
7
8
9
10
11
12
13
14
15
16
17
18
19
20
21
22
23
24
25
26
27
28
29
public class ResourceAndResourceLoaderTest {

@Test
public void testResourceLoader() throws Exception {
DefaultResourceLoader resourceLoader = new DefaultResourceLoader();

//加载classpath下的资源
Resource resource = resourceLoader.getResource("classpath:hello.txt");
InputStream inputStream = resource.getInputStream();
String content = IoUtil.readUtf8(inputStream);
System.out.println(content);
assertThat(content).isEqualTo("hello world");

//加载文件系统资源
resource = resourceLoader.getResource("src/test/resources/hello.txt");
assertThat(resource instanceof FileSystemResource).isTrue();
inputStream = resource.getInputStream();
content = IoUtil.readUtf8(inputStream);
System.out.println(content);
assertThat(content).isEqualTo("hello world");

//加载url资源
resource = resourceLoader.getResource("https://www.baidu.com");
assertThat(resource instanceof UrlResource).isTrue();
inputStream = resource.getInputStream();
content = IoUtil.readUtf8(inputStream);
System.out.println(content);
}
}

在xml中定义bean

有了资源加载器,就可以在xml格式配置文件中声明式地定义bean的信息,资源加载器读取xml文件,解析出bean的信息,然后往容器中注册BeanDefinition。

BeanDefinitionReader是读取bean定义信息的抽象接口,XmlBeanDefinitionReader是从xml文件中读取的实现类。BeanDefinitionReader需要有获取资源的能力,且读取bean定义信息后需要往容器中注册BeanDefinition,因此BeanDefinitionReader的抽象实现类AbstractBeanDefinitionReader拥有ResourceLoader和BeanDefinitionRegistry两个属性。

由于从xml文件中读取的内容是String类型,所以属性仅支持String类型和引用其他Bean。后面会讲到类型转换器,实现类型转换。

为了方便后面的讲解和功能实现,并且尽量保持和spring中BeanFactory的继承层次一致,对BeanFactory的继承层次稍微做了调整。

img

测试: bean定义文件spring.xml

1
2
3
4
5
6
7
8
9
10
11
12
13
14
15
16
17
18
19
<?xml version="1.0" encoding="UTF-8"?>
<beans xmlns="http://www.springframework.org/schema/beans"
xmlns:xsi="http://www.w3.org/2001/XMLSchema-instance"
xmlns:context="http://www.springframework.org/schema/context"
xsi:schemaLocation="http://www.springframework.org/schema/beans
http://www.springframework.org/schema/beans/spring-beans.xsd
http://www.springframework.org/schema/context
http://www.springframework.org/schema/context/spring-context-4.0.xsd">

<bean id="person" class="org.springframework.test.bean.Person">
<property name="name" value="derek"/>
<property name="car" ref="car"/>
</bean>

<bean id="car" class="org.springframework.test.bean.Car">
<property name="brand" value="porsche"/>
</bean>

</beans>
1
2
3
4
5
6
7
8
9
10
11
12
13
14
15
16
17
18
public class XmlFileDefineBeanTest {

@Test
public void testXmlFile() throws Exception {
DefaultListableBeanFactory beanFactory = new DefaultListableBeanFactory();
XmlBeanDefinitionReader beanDefinitionReader = new XmlBeanDefinitionReader(beanFactory);
beanDefinitionReader.loadBeanDefinitions("classpath:spring.xml");

Person person = (Person) beanFactory.getBean("person");
System.out.println(person);
assertThat(person.getName()).isEqualTo("derek");
assertThat(person.getCar().getBrand()).isEqualTo("porsche");

Car car = (Car) beanFactory.getBean("car");
System.out.println(car);
assertThat(car.getBrand()).isEqualTo("porsche");
}
}

BeanFactoryPostProcessor和BeanPostProcessor

BeanFactoryPostProcessor和BeanPostProcessor是spring框架中具有重量级地位的两个接口,理解了这两个接口的作用,基本就理解spring的核心原理了。为了降低理解难度分两个小节实现。

BeanFactoryPostProcessor是spring提供的容器扩展机制,允许我们在bean实例化之前修改bean的定义信息即BeanDefinition的信息。其重要的实现类有PropertyPlaceholderConfigurer和CustomEditorConfigurer,PropertyPlaceholderConfigurer的作用是用properties文件的配置值替换xml文件中的占位符,CustomEditorConfigurer的作用是实现类型转换。BeanFactoryPostProcessor的实现比较简单,看单元测试BeanFactoryPostProcessorAndBeanPostProcessorTest#testBeanFactoryPostProcessor。

1
2
3
4
5
6
7
8
9
10
11
12
13
14
15
@Test
public void testBeanFactoryPostProcessor() throws Exception {
DefaultListableBeanFactory beanFactory = new DefaultListableBeanFactory();
XmlBeanDefinitionReader beanDefinitionReader = new XmlBeanDefinitionReader(beanFactory);
beanDefinitionReader.loadBeanDefinitions("classpath:spring.xml");

//在所有BeanDefintion加载完成后,但在bean实例化之前,修改BeanDefinition的属性值
CustomBeanFactoryPostProcessor beanFactoryPostProcessor = new CustomBeanFactoryPostProcessor();
beanFactoryPostProcessor.postProcessBeanFactory(beanFactory);

Person person = (Person) beanFactory.getBean("person");
System.out.println(person);
//name属性在CustomBeanFactoryPostProcessor中被修改为ivy
assertThat(person.getName()).isEqualTo("ivy");
}

BeanPostProcessor也是spring提供的容器扩展机制,不同于BeanFactoryPostProcessor的是,BeanPostProcessor在bean实例化后修改bean或替换bean。BeanPostProcessor是后面实现AOP的关键。

BeanPostProcessor的两个方法分别在bean执行初始化方法(后面实现)之前和之后执行,理解其实现重点看单元测试BeanFactoryPostProcessorAndBeanPostProcessorTest#testBeanPostProcessor和AbstractAutowireCapableBeanFactory#initializeBean方法,有些地方做了微调,可不必关注。

1
2
3
4
5
6
7
8
9
10
11
12
13
14
15
16
17
18
19
20
21
22
23
24
public interface BeanPostProcessor {
/**
* 在bean执行初始化方法之前执行此方法
*/
Object postProcessBeforeInitialization(Object bean, String beanName) throws BeansException;

/**
* 在bean执行初始化方法之后执行此方法
*/
Object postProcessAfterInitialization(Object bean, String beanName) throws BeansException;
}

// org.springframework.beans.factory.support.AbstractAutowireCapableBeanFactory#initializeBean
protected Object initializeBean(String beanName, Object bean, BeanDefinition beanDefinition) {
//执行BeanPostProcessor的前置处理
Object wrappedBean = applyBeanPostProcessorsBeforeInitialization(bean, beanName);

//TODO 后面会在此处执行bean的初始化方法
invokeInitMethods(beanName, wrappedBean, beanDefinition);

//执行BeanPostProcessor的后置处理
wrappedBean = applyBeanPostProcessorsAfterInitialization(bean, beanName);
return wrappedBean;
}

下一节将引入ApplicationContext,能自动识别BeanFactoryPostProcessor和BeanPostProcessor,就可以在xml文件中配置而不需要手动添加到BeanFactory了。

测试:

1
2
3
4
5
6
7
8
9
10
11
12
13
14
15
16
17
18
public class BeanFactoryProcessorAndBeanPostProcessorTest {

@Test
public void testBeanPostProcessor() throws Exception {
DefaultListableBeanFactory beanFactory = new DefaultListableBeanFactory();
XmlBeanDefinitionReader beanDefinitionReader = new XmlBeanDefinitionReader(beanFactory);
beanDefinitionReader.loadBeanDefinitions("classpath:spring.xml");

//添加bean实例化后的处理器
CustomerBeanPostProcessor customerBeanPostProcessor = new CustomerBeanPostProcessor();
beanFactory.addBeanPostProcessor(customerBeanPostProcessor);

Car car = (Car) beanFactory.getBean("car");
System.out.println(car);
//brand属性在CustomerBeanPostProcessor中被修改为lamborghini
assertThat(car.getBrand()).isEqualTo("lamborghini");
}
}

应用上下文ApplicationContext

应用上下文ApplicationContext是spring中较之于BeanFactory更为先进的IOC容器,ApplicationContext除了拥有BeanFactory的所有功能外,还支持特殊类型bean如上一节中的BeanFactoryPostProcessor和BeanPostProcessor的自动识别、资源加载、容器事件和监听器、国际化支持、单例bean自动初始化等。

BeanFactory是spring的基础设施,面向spring本身;而ApplicationContext面向spring的使用者,应用场合使用ApplicationContext。

具体实现查看AbstractApplicationContext#refresh方法即可。注意BeanFactoryPostProcessor和BeanPostProcessor的自动识别,这样就可以在xml文件中配置二者而不需要像上一节一样手动添加到容器中了。

从bean的角度看,目前生命周期如下:

img测试:见ApplicationContextTest

1
2
3
4
5
6
7
8
9
10
11
12
13
14
@Test
public void testApplicationContext() throws Exception {
ClassPathXmlApplicationContext applicationContext = new ClassPathXmlApplicationContext("classpath:spring.xml");

Person person = applicationContext.getBean("person", Person.class);
System.out.println(person);
//name属性在CustomBeanFactoryPostProcessor中被修改为ivy
assertThat(person.getName()).isEqualTo("ivy");

Car car = applicationContext.getBean("car", Car.class);
System.out.println(car);
//brand属性在CustomerBeanPostProcessor中被修改为lamborghini
assertThat(car.getBrand()).isEqualTo("lamborghini");
}

Bean的初始化和销毁方法

在spring中,定义bean的初始化和销毁方法有三种方法:

  • 在xml文件中制定init-method和destroy-method
  • 继承自InitializingBean和DisposableBean
  • 在方法上加注解PostConstruct和PreDestroy

第三种通过BeanPostProcessor实现,在扩展篇中实现,本节只实现前两种。

1、针对第一种在xml文件中指定初始化和销毁方法的方式,在BeanDefinition中增加属性initMethodName和destroyMethodName。

2、初始化方法在AbstractAutowireCapableBeanFactory#invokeInitMethods执行。DefaultSingletonBeanRegistry中增加属性disposableBeans保存拥有销毁方法的bean,拥有销毁方法的bean在AbstractAutowireCapableBeanFactory#registerDisposableBeanIfNecessary中注册到disposableBeans中。

1
2
3
4
5
6
7
8
9
public interface InitializingBean {

void afterPropertiesSet() throws Exception;
}

public interface DisposableBean {

void destroy() throws Exception;
}

为了确保销毁方法在虚拟机关闭之前执行,向虚拟机中注册一个钩子方法,查看AbstractApplicationContext#registerShutdownHook(非web应用需要手动调用该方法)。当然也可以手动调用ApplicationContext#close方法关闭容器。

到此为止,bean的生命周期如下:

img测试: init-and-destroy-method.xml

1
2
3
4
5
6
7
8
9
10
11
12
13
14
15
16
17
18
19
<?xml version="1.0" encoding="UTF-8"?>
<beans xmlns="http://www.springframework.org/schema/beans"
xmlns:xsi="http://www.w3.org/2001/XMLSchema-instance"
xmlns:context="http://www.springframework.org/schema/context"
xsi:schemaLocation="http://www.springframework.org/schema/beans
http://www.springframework.org/schema/beans/spring-beans.xsd
http://www.springframework.org/schema/context
http://www.springframework.org/schema/context/spring-context-4.0.xsd">

<bean id="person" class="org.springframework.test.bean.Person" init-method="customInitMethod" destroy-method="customDestroyMethod">
<property name="name" value="derek"/>
<property name="car" ref="car"/>
</bean>

<bean id="car" class="org.springframework.test.bean.Car">
<property name="brand" value="porsche"/>
</bean>

</beans>
1
2
3
4
5
6
7
8
9
10
11
12
13
14
15
16
17
18
19
20
21
22
23
24
25
26
27
28
public class Person implements InitializingBean, DisposableBean {

private String name;

private int age;

private Car car;

public void customInitMethod() {
System.out.println("I was born in the method named customInitMethod");
}

public void customDestroyMethod() {
System.out.println("I died in the method named customDestroyMethod");
}

@Override
public void afterPropertiesSet() throws Exception {
System.out.println("I was born in the method named afterPropertiesSet");
}

@Override
public void destroy() throws Exception {
System.out.println("I died in the method named destroy");
}

//setter and getter
}
1
2
3
4
5
6
7
8
public class InitAndDestoryMethodTest {

@Test
public void testInitAndDestroyMethod() throws Exception {
ClassPathXmlApplicationContext applicationContext = new ClassPathXmlApplicationContext("classpath:init-and-destroy-method.xml");
applicationContext.registerShutdownHook(); //或者手动关闭 applicationContext.close();
}
}

Aware接口

Aware是感知、意识的意思,Aware接口是标记性接口,其实现子类能感知容器相关的对象。常用的Aware接口有BeanFactoryAware和ApplicationContextAware,分别能让其实现者感知所属的BeanFactory和ApplicationContext。

让实现BeanFactoryAware接口的类能感知所属的BeanFactory,实现比较简单,查看AbstractAutowireCapableBeanFactory#initializeBean前三行。

1
2
3
4
5
6
7
protected Object initializeBean(String beanName, Object bean, BeanDefinition beanDefinition) {
if (bean instanceof BeanFactoryAware) {
((BeanFactoryAware) bean).setBeanFactory(this);
}
··· ···
return wrappedBean;
}

实现ApplicationContextAware的接口感知ApplicationContext,是通过BeanPostProcessor。由bean的生命周期可知,bean实例化后会经过BeanPostProcessor的前置处理和后置处理。定义一个BeanPostProcessor的实现类ApplicationContextAwareProcessor,在AbstractApplicationContext#refresh方法中加入到BeanFactory中,在前置处理中为bean设置所属的ApplicationContext。

1
2
3
4
5
6
7
8
9
10
11
12
13
14
15
16
17
18
19
20
21
22

# ApplicationContextAwareProcessor#postProcessBeforeInitialization
@Override
public Object postProcessBeforeInitialization(Object bean, String beanName) throws BeansException {
if (bean instanceof ApplicationContextAware) {
((ApplicationContextAware) bean).setApplicationContext(applicationContext);
}
return bean;

}

# AbstractApplicationContext#refresh
@Override
public void refresh() throws BeansException {

··· ···

//添加ApplicationContextAwareProcessor,让继承自ApplicationContextAware的bean能感知bean
beanFactory.addBeanPostProcessor(new ApplicationContextAwareProcessor(this));

··· ···
}

改用dom4j解析xml文件。

至止,bean的生命周期如下:

img测试: spring.xml

1
2
3
4
5
6
7
8
9
10
11
12
<?xml version="1.0" encoding="UTF-8"?>
<beans xmlns="http://www.springframework.org/schema/beans"
xmlns:xsi="http://www.w3.org/2001/XMLSchema-instance"
xmlns:context="http://www.springframework.org/schema/context"
xsi:schemaLocation="http://www.springframework.org/schema/beans
http://www.springframework.org/schema/beans/spring-beans.xsd
http://www.springframework.org/schema/context
http://www.springframework.org/schema/context/spring-context-4.0.xsd">

<bean id="helloService" class="org.springframework.test.service.HelloService"/>

</beans>
1
2
3
4
5
6
7
8
9
10
11
12
13
14
15
16
17
18
19
20
21
22
23
24
public class HelloService implements ApplicationContextAware, BeanFactoryAware {

private ApplicationContext applicationContext;

private BeanFactory beanFactory;

@Override
public void setBeanFactory(BeanFactory beanFactory) throws BeansException {
this.beanFactory = beanFactory;
}

@Override
public void setApplicationContext(ApplicationContext applicationContext) throws BeansException {
this.applicationContext = applicationContext;
}

public ApplicationContext getApplicationContext() {
return applicationContext;
}

public BeanFactory getBeanFactory() {
return beanFactory;
}
}
1
2
3
4
5
6
7
8
9
10
public class AwareInterfaceTest {

@Test
public void test() throws Exception {
ClassPathXmlApplicationContext applicationContext = new ClassPathXmlApplicationContext("classpath:spring.xml");
HelloService helloService = applicationContext.getBean("helloService", HelloService.class);
assertThat(helloService.getApplicationContext()).isNotNull();
assertThat(helloService.getBeanFactory()).isNotNull();
}
}

bean作用域,增加prototype的支持

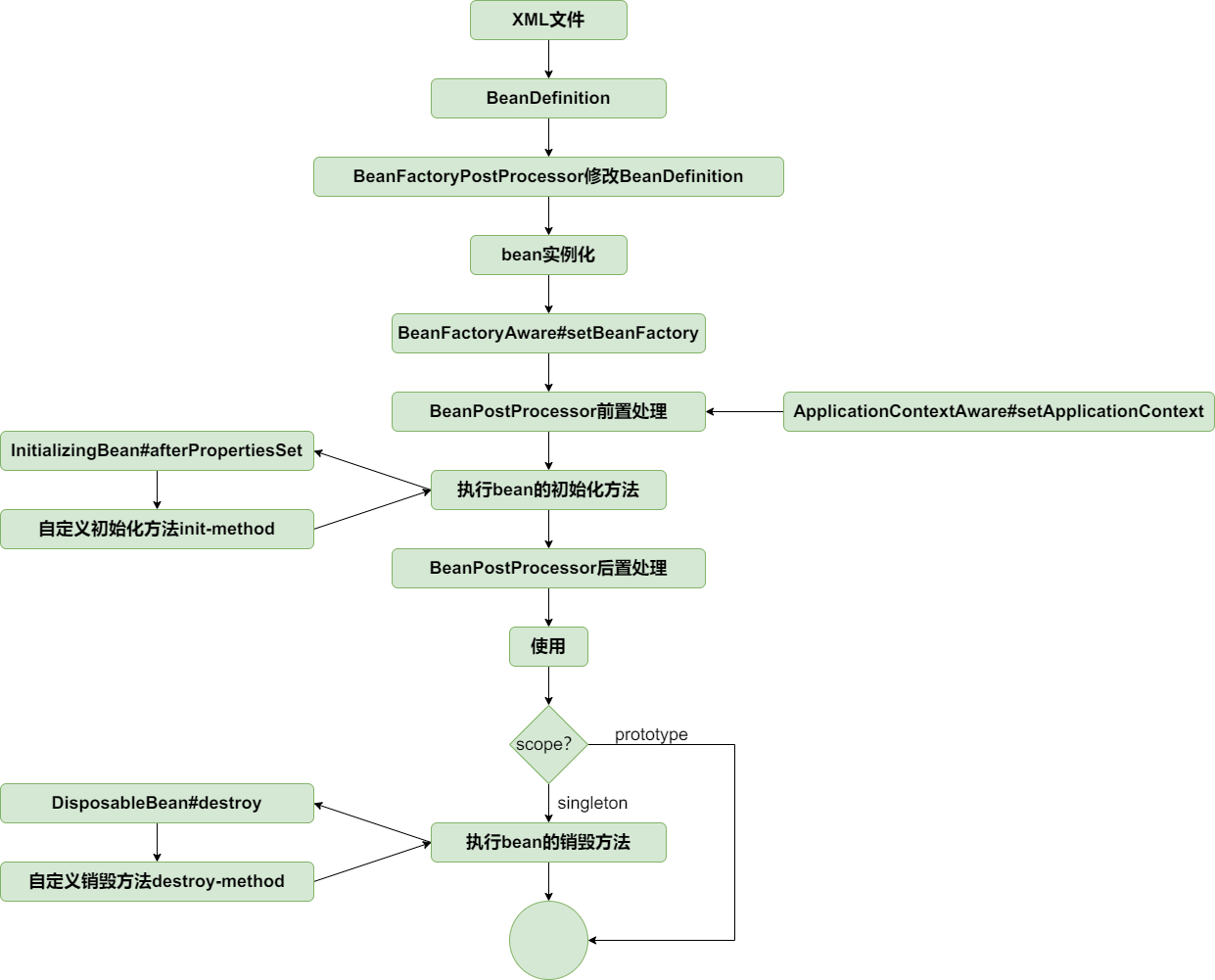
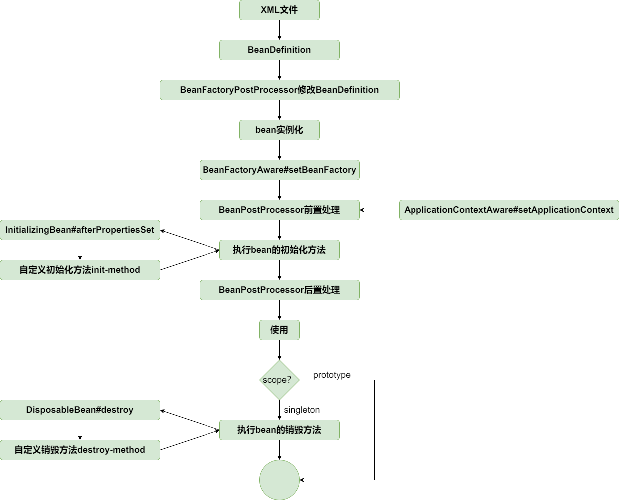
每次向容器获取prototype作用域bean时,容器都会创建一个新的实例。在BeanDefinition中增加描述bean的作用域的字段scope,创建prototype作用域bean时(AbstractAutowireCapableBeanFactory#doCreateBean),不往singletonObjects中增加该bean。prototype作用域bean不执行销毁方法,查看AbstractAutowireCapableBeanFactory#registerDisposableBeanIfNecessary方法。

1
2
3
4
5
6
7
8
9
// AbstractAutowireCapableBeanFactory#registerDisposableBeanIfNecessary
protected void registerDisposableBeanIfNecessary(String beanName, Object bean, BeanDefinition beanDefinition) {
//只有singleton类型bean会执行销毁方法
if (beanDefinition.isSingleton()) {
if (bean instanceof DisposableBean || StrUtil.isNotEmpty(beanDefinition.getDestroyMethodName())) {
registerDisposableBean(beanName, new DisposableBeanAdapter(bean, beanName, beanDefinition));
}
}
}

至止,bean的生命周期如下:

img测试: prototype-bean.xml

1
2
3
4
5
6
7
8
9
10
11
12
13
14
<?xml version="1.0" encoding="UTF-8"?>
<beans xmlns="http://www.springframework.org/schema/beans"
xmlns:xsi="http://www.w3.org/2001/XMLSchema-instance"
xmlns:context="http://www.springframework.org/schema/context"
xsi:schemaLocation="http://www.springframework.org/schema/beans
http://www.springframework.org/schema/beans/spring-beans.xsd
http://www.springframework.org/schema/context
http://www.springframework.org/schema/context/spring-context-4.0.xsd">

<bean id="car" class="org.springframework.test.bean.Car" scope="prototype">
<property name="brand" value="porsche"/>
</bean>

</beans>
1
2
3
4
5
6
7
8
9
10
11
public class PrototypeBeanTest {

@Test
public void testPrototype() throws Exception {
ClassPathXmlApplicationContext applicationContext = new ClassPathXmlApplicationContext("classpath:prototype-bean.xml");

Car car1 = applicationContext.getBean("car", Car.class);
Car car2 = applicationContext.getBean("car", Car.class);
assertThat(car1 != car2).isTrue();
}
}

FactoryBean

FactoryBean是一种特殊的bean,当向容器获取该bean时,容器不是返回其本身,而是返回其FactoryBean#getObject方法的返回值,可通过编码方式定义复杂的bean。

实现逻辑比较简单,当容器发现bean为FactoryBean类型时,调用其getObject方法返回最终bean。当FactoryBean#isSingleton==true,将最终bean放进缓存中,下次从缓存中获取。改动点见AbstractBeanFactory#getBean。

1
2
3
4
5
6
7
8
9
// AbstractBeanFactory#getBean(java.lang.String)
public Object getBean(String name) throws BeansException {
Object sharedInstance = getSingleton(name);
if (sharedInstance != null) {
//如果是FactoryBean,从FactoryBean#getObject中创建bean
return getObjectForBeanInstance(sharedInstance, name);
}
``` ```
}

测试: factory-bean.xml

1
2
3
4
5
6
7
8
9
10
11
12
13
14
<?xml version="1.0" encoding="UTF-8"?>
<beans xmlns="http://www.springframework.org/schema/beans"
xmlns:xsi="http://www.w3.org/2001/XMLSchema-instance"
xmlns:context="http://www.springframework.org/schema/context"
xsi:schemaLocation="http://www.springframework.org/schema/beans
http://www.springframework.org/schema/beans/spring-beans.xsd
http://www.springframework.org/schema/context
http://www.springframework.org/schema/context/spring-context-4.0.xsd">

<bean id="car" class="org.springframework.test.common.CarFactoryBean">
<property name="brand" value="porsche"/>
</bean>

</beans>
1
2
3
4
5
6
7
8
9
10
11
12
13
14
15
16
17
18
19
20
public class CarFactoryBean implements FactoryBean<Car> {

private String brand;

@Override
public Car getObject() throws Exception {
Car car = new Car();
car.setBrand(brand);
return car;
}

@Override
public boolean isSingleton() {
return true;
}

public void setBrand(String brand) {
this.brand = brand;
}
}
1
2
3
4
5
6
7
8
9
10
11
public class FactoryBeanTest {

@Test
public void testFactoryBean() throws Exception {
ClassPathXmlApplicationContext applicationContext = new ClassPathXmlApplicationContext("classpath:factory-bean.xml");

Car car = applicationContext.getBean("car", Car.class);
applicationContext.getBean("car");
assertThat(car.getBrand()).isEqualTo("porsche");
}
}

容器事件和事件监听器

ApplicationContext容器提供了完善的事件发布和事件监听功能。

ApplicationEventMulticaster接口是注册监听器和发布事件的抽象接口,AbstractApplicationContext包含其实现类实例作为其属性,使得ApplicationContext容器具有注册监听器和发布事件的能力。在AbstractApplicationContext#refresh方法中,会实例化ApplicationEventMulticaster、注册监听器并发布容器刷新事件ContextRefreshedEvent;在AbstractApplicationContext#doClose方法中,发布容器关闭事件ContextClosedEvent。

1
2
3
4
5
6
7
8
9
10
11
12
13
14
15
public void refresh() throws BeansException {

··· ···

//初始化事件发布者
initApplicationEventMulticaster();

//注册事件监听器
registerListeners();

··· ···

//发布容器刷新完成事件
finishRefresh();
}

测试: event-and-event-listener.xml

1
2
3
4
5
6
7
8
9
10
11
12
13
14
15
<?xml version="1.0" encoding="UTF-8"?>
<beans xmlns="http://www.springframework.org/schema/beans"
xmlns:xsi="http://www.w3.org/2001/XMLSchema-instance"
xmlns:context="http://www.springframework.org/schema/context"
xsi:schemaLocation="http://www.springframework.org/schema/beans
http://www.springframework.org/schema/beans/spring-beans.xsd
http://www.springframework.org/schema/context
http://www.springframework.org/schema/context/spring-context-4.0.xsd">

<bean class="org.springframework.test.common.event.ContextRefreshedEventListener"/>

<bean class="org.springframework.test.common.event.CustomEventListener"/>

<bean class="org.springframework.test.common.event.ContextClosedEventListener"/>
</beans>
1
2
3
4
5
6
7
8
9
10
public class EventAndEventListenerTest {

@Test
public void testEventListener() throws Exception {
ClassPathXmlApplicationContext applicationContext = new ClassPathXmlApplicationContext("classpath:event-and-event-listener.xml");
applicationContext.publishEvent(new CustomEvent(applicationContext));

applicationContext.registerShutdownHook();//或者applicationContext.close()主动关闭容器;
}
}

观察输出:

1
2
3
org.springframework.test.common.event.ContextRefreshedEventListener
org.springframework.test.common.event.CustomEventListener
org.springframework.test.common.event.ContextClosedEventListener

本站由 卡卡龙 使用 Stellar 1.29.1主题创建

本站访问量 次. 本文阅读量 次.